最后更新:2022-06-23 12:25:21 手机定位技术交流文章
1.应用:方便的充电设备等。
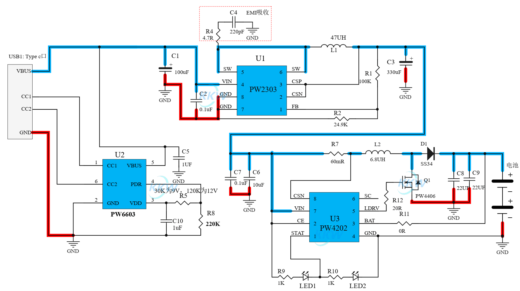
1.3 电池:7.4V锂电池组,连用两条电线,填满8.4V
1.4输入电压:5V-12V(可充电灯,满是旋转灯,不可充电电池是闪电灯)
1.5最大电流:1A
1.6芯片特点:
1,锂电池充电电路:PW4202
PW4202锂电池充电管理芯片,最大3.5A充电电流,高效率开关,支持两个系列的锂电池充电。
2,DC-DC同步低压电路:PW2303
PW2303同步减压芯片,输入30V-5V,输出5V,最大3A,特点低减压差,高效率。
3,USBC端口PD快速充电协议芯片:PW6603
PW6603是PD快速充电协议芯片,SINK-end,负责协议通信PD充电器输出指定的电压。



本文由 在线网速测试 整理编辑,转载请注明出处。