最后更新:2022-07-01 14:44:01 手机定位技术交流文章
与出版物的USBPD3.1,PD快速充电将支持最大48V电压输出,加速充电功率到240W,PD充电器在生活中到处可见,它是人们每天必不可少的便利.越来越多的工程师在产品设计中使用C型方案,产品竞争力大大提高.
优点一:Type-C接口的物理机械尺寸小而细,明显优于Mini USB和Micro USB,支持逆插头
优点二 :Type-C接口的信号水平支持5/10Gbps的速度,并兼容480Mbps或12Mbps
优点三 Type-C接口的功率级别允许经典的5V/3A,并支持高压和高功率PD协议。
目前,PD协议芯片由Huawei使用,三星,QC和其他A语言协议需要使用D+D-来通信协议,使USB通信无法使用,因此,当全面协议得到迅速履行时,就会有一个产品,将失去USB数据通信.导致鱼类和熊类不兼容的尴尬局面,产品的功能和竞争力将大大降低。
解决方案一:CC信号线仅与C型接口连接,DMDP用于USB数据通信,缺点是,C型端口只有PD快速充电协议,如果由Huawei、Samsung等A端口充电器使用,将无法增加协议,这将影响产品在使用期间的兼容性能。
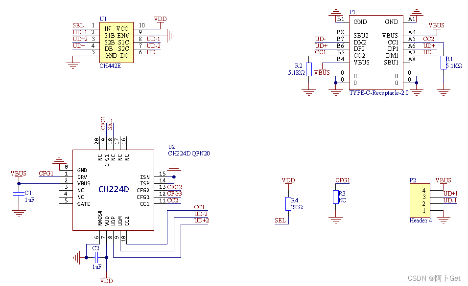
解决方案二使用CH224+CH442方案,可以传输USB数据,同时确保完全的协议充电。
CH224+CH442:
该程序支持PD和其他快速充电协议,同时确保USB数据的正常通信,同时确保A端口或C端口的充电电压增加,将大大提高产品的实用性和兼容性。
应用场景包括: 产品与电脑之间的USB数据通信, 产品与设备之间的HOST数据通信等.

本文由 在线网速测试 整理编辑,转载请注明出处。