最后更新:2022-07-01 15:55:21 手机定位技术交流文章
概述:
CH224单片芯片集成USBPD和其他快速包装协议,支持PD3.0/2.0,乙级高压快速填充协议,自动检测VCONN和仿真E-Mark芯片,最大支持功率100W,内置PD通讯模块,集成度高,外围精简。综合输出电压检测功能,它还提供过热、过压保护等。它可以广泛应用于各种电子设备,扩大高功率输入,如无线充电器、电动牙刷、充电剃刀刀、锂电池电工具等。
功能特点:
l支持4V至22V输入电压
l 支持PD3.0/2.0,BC1.2等快充协议
l支持USB Type-C PD,支持逆插头检测和自动切换
l支持E-Mark仿真、自动VCONN检测和100W功率PD请求
l要求电压可以通过多种方法动态调节
l高单片集成,易于使用,低成本
l内部过压保护模块OVA,过温保护模块OTA
应用场合:
l 无线充电器
l笔记本电脑充电线
l 锂电池小家电
l 锂电池电动工具
l 移动电源
封装:

使用:
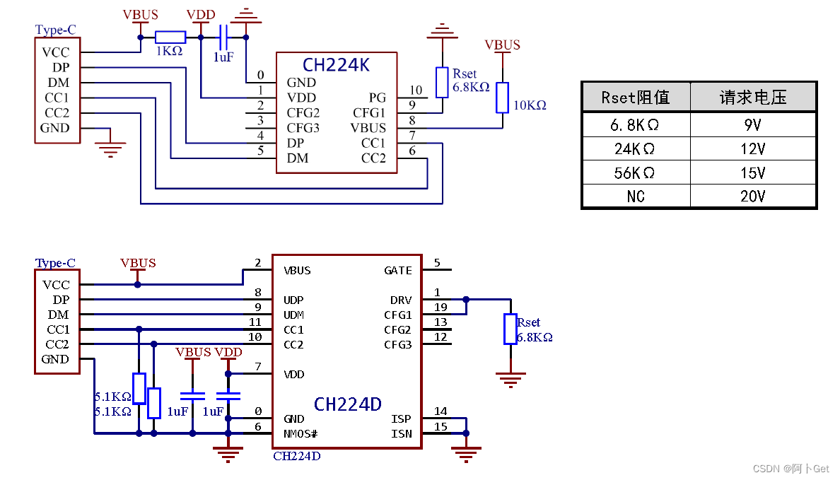
方法1:CH224K/CH224D使用C型母端口,单个电阻配置为9/12/15/20V(见图中电阻配置6)。

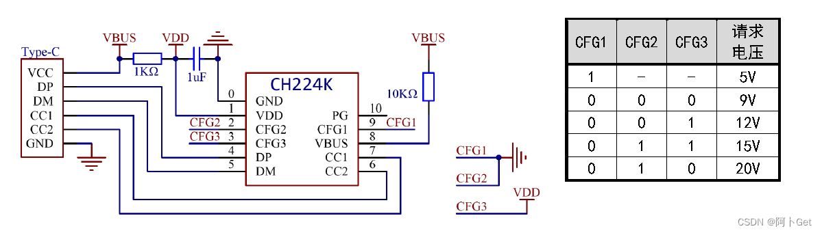
模式2:CH224K使用C型母端口,配置为5/9/12/15/20V(见12v图)。

方法3:电子标记模拟20V/5A,100W,只使用PD协议和电子标记模拟(NC配置在图中是20V)

本文由 在线网速测试 整理编辑,转载请注明出处。