最后更新:2022-07-23 13:21:48 手机定位技术交流文章
最近,许多在留言板后面的朋友,最近的采访都挂上了,而且越来越难,尤其是技术方面,越来越精细地,越来越难从底层上看。

一般技术面试人员将以自己的方式审查程序员的技术优点和基本理论知识
比如果这样的问题:
面试官的提问往往与他为自己准备的“问题库”中的问题不一样,即使问题重复了,他也不知道下一步的面试应该从哪里开始。
为此我专门找了一份《Java进阶学习+面试宝典》分享给大家,内容涵盖:计算机基础、Java、JVM、spring、算法、微服务、分布式、大厂面经、技术脑图等等...共1600+页 质量非常高!!!
不管最近要不要去面试,建议大家都保存一份!!学完之后不论是 厂内晋升 还是 跳槽涨薪 都不在话下!
内容如下:

最后,它就在这儿,如果你需要一个朋友,请看文章的结尾
基本:2022年版
(包括:Java概览,语法,面向对象,IO流,API,设置,NIO,HashMap,基本的常见面试问题。..)

设计型号:2022版
(包括: 实例模型 、 工厂模型 、 抽象工厂模型 、 建模模型 、 原型模型 、 适配模型 、 装饰模型 、 代理模型等)

经典采访问题:2022年版
(包括:22个大问题,从基本到高级,BATJ访谈常问的问题..)

JVM:2022版
(包括:JVM虚拟机、内存模型、GC算法、性能优化、源代码分析、老新代、JVM常见面试问题等)

5,算法:2022版
(大厂必备算法!含:红黑树,B+树,贪心算法,哈希分治法,七大查找算法,动态规划,一致性算法,数据结构等...)

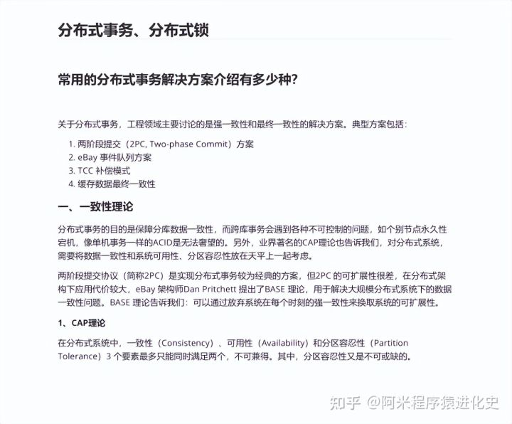
分布式版本:2022
(包括: 分布式系统源 、 数据分配方法 、 基本复制协议 、 租赁机制 、 Dubbo 、 集群 、 分布式锁等)

注: 文本有限, 信息已整理成文件, 解码收据!
2022年春。
(含:spring原理,spring AOP的实现原理和常见,spring 5,spring IOC,springMVC,事务管理,MVC框架等...)

8,Mysql版本: 2022
(包括:mysql数据库基本知识、数据类型、错误、尝试、mysql索引、mysql锁定、mysql优化等)

杜布博:2022年版。
(含:Dubbo基础,架构设计,集群,配置,通信协议,SPI,等...)

计算机网络:2022年版
网络协议、TCP/IP系统结构、TCP/IP协议家族、常见面试问题等。

有兴趣和需要的朋友将对Vx公共号感兴趣[马背向宇宙]可以得到哦~
本文由 在线网速测试 整理编辑,转载请注明出处。