最后更新:2022-07-30 16:53:47 手机定位技术交流文章
今天市场上的大多数手机已经被取消了3.5mm音频耳机接口,只保留一个Type-C接口,但寻求音质和零延误的用户仍会选择3.5mm的电缆耳机,因为当你玩手机游戏时,音景的非同步确实影响到游戏体验,因此,C型转动3.5mm接口线应该运转。

有需求就有市场,本型C转动3.5mm接头刚刚推出,爆炸了手机配件市场,简洁是好的,也解决了使用者的痛苦问题,订单自然不会少。但是过了不久,解决了听歌的用户反馈问题,但是手机充不了电,这造成了一个新的痛点,许多制造商很快就发现了这个问题,谁能先解决这痛点,谁能一次一次抓住市场,每个人都想成为第一个吃蟹的人,因此第二代的音频接收器很快发展起来!

音频转接器一共三个接口,一端type-c公头连接手机设备,一端type-c母座连接适配器,一端3.5mm音频接口连接耳机,看似简单其实里面集成了很多高新技术。

增加充电的想法是因为当用户玩手机游戏时,电力消耗特别快,只有连接耳机时才能完全充电,所以使用这个音频传送器可以实现相连的充电,音频充电不误,解决用户痛苦点是好的。

当您不需要充电时, 只要插上耳机也不会影响使用.

接下来我们看看到底是如何实现边充电边听歌的呢?我们研究了一些产品,拆开并发现里面有两个主要的IC芯片,一个是,音频芯片负责数字信号传输模拟信号到耳机输出音频,另一个是PD协议芯片,负责PD协议与移动电话的通信。

首先, 让我们首先了解PD协议中充电和听歌的原则.手机和PD协议芯片属于DRP,是双角色端口。在你换角色之前,sink(受电方)只能是UFP(从机),源(供电)只有DFP(主机),例如,当手机接收U磁盘时,手机作为源(供电方面),U磁盘作为水槽(接收侧),因此,手机将使U磁盘供电使用.

虽说只有一个字符转换器才能实现侧充电侧倾听歌曲,但目前在手机类型五半的市场上,许多手机PD协议没有标准化,在字符转换过程中出现的问题是奇怪的,有两种传统做法:

为了更直接地理解,我们利用端装端听手机的协议分析器,利用塞浦路斯的PD协议分析器捕捉了PD协议过程:

OPPO和Vivo系列手机进行侧端充电,并听音乐角色转换,如果 PR_Swap是强制性的,它可能导致死的手机重新启动问题,在这里,芯片选择CC切断覆盖层,使CC更高,让芯片成为源(供电)和DFP(主机),然后 DR_Swap,只切换数据角色。
总结:
这里测试的PD协议芯片是来自乐得瑞科技的LDR6028,这款PD协议芯片针对 USB Type-C 标准中的 Bridge 设备而开发的 USB-C DRP 接口 USB PD 通信芯片。可以实现数据角色交换功能,提供给智能设备(计算机,平板,PDO及 REQUEST谘询,自动转换DR_SWAP到UDP模式。

LDR6028的特征:

主要应用场景:
1.USB型C接收机
2.USB Type-C HUB
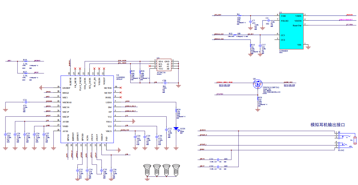
部分原理图:

本文由 在线网速测试 整理编辑,转载请注明出处。