最后更新:2021-10-13 02:22:21 手机定位技术交流文章
TCP/IP协议是互联网最根本协议的基石,即互联网,由网络一级的IP协议和传输一级的TCP协议组成。 一般而言:TCP负责检测传输问题,一旦出现问题立即发出信号,并要求重新传送,直到所有数据安全准确地传送到目的地。
IP层接受下层(网络界面层,如Tainet设备驱动程序)的数据包,并将其发送到更高层- TCP 或 UDP 层;相反, IP层将从 TCP 或 UDP 层接收的数据包传送到下层。 IP 数据包是不可靠的, 因为 IP 不确认软件包是连续传输还是被打破 。
TCP是一个以连通性为导向的通信协议,由三节握手连接,通过断开连接而缔结。 TCP提供可靠的数据流服务,利用“积极确认和再传输”的方法实现传输可靠性。 TCP还使用一个称为“缓冲窗口”的流动控制机制,它真正反映了接收能力,以限制发送者的带宽。
第一次TCP报告格式如下:


注:Seq表示“公平”序列号;cack表示“确认”确认号;SYN表示“同步”寻求同步符号;ACK表示“确认”确认符号;FIN表示“最终”终端符号。
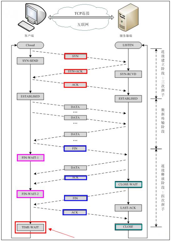
TCP 连接构建程序 : 首先, Clitend 发送连接请求, 然后服务器在连接被批准时响应 ACK 提交文件, 并为连接提供资源 。 收到 ACK 信息后, ACK 也报告给服务器并配置了资源, 因此建立了 TCP 连接 。
TCP 连接断开进程 : 假设 Clitend 发出中断请求 。 假设 Clitend 正在发送一个中断请求, 也就是说 。 在获得 FIN 信息后, 这意味着“ 我没有任何数据可以发送到 Clitend 端端, ” 但如果您仍然有数据, 关闭 Socket 并可能继续发送数据 。 所以您首先提供 ACK, “告诉 Clitend 我收到了您的请求, 但是我还没有准备好, 请继续等待我的信息 。 ” 在本点, Clieentend 输入 FIN_ WAIT 状态后, 继续等待 FIN 消息。 这意味着“ 在服务器认为数据已被发送之后, 我没有任何数据可以发送到 Clitend 端。 “ 告诉 Clitend, 我发送了数据并准备关闭连接 。 ” Clitend, 他可能仍然不相信服务器知道如何关闭它, 所以他将发送到 RY_ WAIT 状态, 所以他可能不会收到 Crick 连接。 。 。 “ 如果他收到 Clittlex 发送了 Cal, 他可能会收到 Crad 发送了 Crad 发送了 Crad, 他就会相信, 他可能会收到 Crick 。”
为什么要三次握手?
假设Clit希望与服务器建立连接,Clitendend不得不再次发送,因为关于中继连接请求的数据报告已经丢失;当时,服务器端只收到一个连接请求,因此连接可以正常地建立。 但是,有时,Clitend再次发送请求并非因为数据报告丢失,而是数据传输程序由于网络和某个节点发送量而受阻,在这种情况下,服务器将一行接收两个请求,并继续等待Clitt两次请求向他发送数据.问题在于:Centnity端实际上只收到一个请求,而服务器端有两种回应,极端情况可能导致由于Clitend端多次重复传输所要求的数据,在服务器端产生多个N回应,造成资源的巨大浪费!
为什么要四次挥手?
想想如果您是客户端, 想终止服务器的所有连接, 您将会做什么 。 首先, 您停止将数据传输到服务器, 等待他的回复 。 但是它还没有完成 ; 即使您没有将数据发送到服务器, 因为您已经拥有同等的连接, 他有权在此时间将数据发送给您 ; 因此服务器的终端需要停止向您免费发送数据, 等待您的确认 。
TCP协议包括FTP(文件传输协议)、Telnet(远程登录协议)、SMTP(基本邮件传输协议)、POP3(而不是接收邮件的SMTP)、HTTP协议等等。
TCP主要通过测试和测试、序列号/识别答案、空中转播、最大信息长度、幻灯片窗口管理等提供可靠性传输。
接收端通过测试和方法识别数据中的任何错误和异常,如果出现任何错误,TCP部分将被丢弃并重新发送。 TCP将在计算测试开始时在TCP中添加一个12字假头。 TCP将在计算测试开始时在TCP中添加一个12字假头。 测试和总计算三个部分:TCP第1部分、TCP数据、TCP伪造数据、TCP伪造头部问题截断端通过测试和方法识别数据中的任何错误和异常,如果出现任何错误,TCP部分将被丢弃并重新发送。 TCP在计算测试开始时将在TCP中添加一个12字假头。 测试和总计算三个部分:TCP第1部分、TCP数据、TCP伪造头部。

此技术与问答风格相似。 例如, 在课堂上, 教授会问 : “ 你了解吗?? ” 如果您没有长期反应或者不理解, 教官会重复。 事实上, 验证计算机响应的方法是一样的 : 发送者将信息传送给接收方, 由接收方回应一个软件包, 也就是答案包 。

只要发件人有包件,而接收方对确认包(ACK包件)不作出反应,则按上述程序重新印发。 相反,发件人没有从接收端得到答复包,而接收端也重复了数据。
超期再传送系指交付的数据包与收到确认包之间的时间;如果超过这一时间,则视为丢失数据包,必须重新传送。
我们知道,总是有一个概念可以与同一时间的平均数相对应。例如,向接收者发送一个包件,总共收到这个包件5秒,然后接收方将确认包返回发件人。 5 这两次是RRT。 然后,由于与网络有关的困难,可能会出现被称为震动(变化)的时间偏差。
根据上文的介绍,加班再传送的时间可能略长于返回时间+摇动值。

然而,如果一个包件多次重发,而没有确认其结束,则接收端被视为不正常,连接被迫关闭,并提醒应用通信公司,它异常地被迫终止。
双方商定了作为发件单位的最大长度(MSS),在建立TCP连接时,该最大长度也用于转播,理想的情况是,这一长度的数据不会按网络层正确分开。

上述程序效率不高, 要将一个包送到下一个包里需要一些时间。 我们想知道我们能否在不等待确认包的情况下发送下一个数据包。 这是幻灯片窗口的概念 。

窗口的大小是发送者无需等待确认包即可发送的最大数量的数据,这一技术是通过使用大量缓冲区来实现的,目的是确认对多个段段的答复。下一个确认包将使发送者能够确定接收者是否收到数据,如果收到,则从缓冲区删除数据。
窗口外的数据是尚未交付但对方收到的数据。 因此, 发件人如何确定数据已经收到? 或者您如何知道哪些数据必须重新发布? 这是下面的插图 。

如上所述,接收者将重复上述数据,直到收到必要的序列号数据。收到回复包后,发送者连续三次收到相同的回复包,导致数据丢失,需要重新发布。
窗口控制解决了两个主机之间由于传输速度而可能丢失的包件问题,并且一方面确保TCP数据传输的可靠性。 但是,如果网络过于拥挤,以至于此时再次发送数据会增加网络的负担,那么发送的数据部分很可能超过最大存续时间,不会到达接收方,从而导致包件丢失。 为此,TCP引入了一个缓慢的启动机制,首先像道路搜索那样发送少量数据,然后在确定数据传输速度之前确定网络拥堵的现状。
压缩窗口的使用 :
在发送开始时,压缩窗口的定义为大小1;每个ACK反应都以压缩窗口+1收到;压缩窗口的发送者是每个数据发布时最小的接收窗口。
起步缓慢:在启动之初以指数增长的形式增长;设定一个缓慢的起步门槛;当指数增长达到临界点时暂停指数增长;在线性增长中将其提升到压缩窗口;将压缩窗口恢复到线性增长打击网络拥堵时的窗口,新一轮的“起步慢”,新一轮的“起步慢 ”, 新一轮的“起步慢 ”, 达到最初临界点的一半。

联合民主党用户数据报告程序是一个没有连接的通信程序。 UDP数据包含目的地和源港口信息,广播是可能的,因为通信不需要连接。
UDP连接不需要得到确认,是不可靠的传输,并可能导致一揽子损失。 在实际执行中,程序设计师的验证是必要的。
UDP与TCP的运行水平相同,但不受数据包的顺序、错误或重新发布的影响,因此,UDP没有用于使用虚拟电路的连接导向服务,而主要用于搜索-响应服务,如NFS,这些服务需要的信息比FTP或Telnet少。
联合民主党提交的每份提交材料分为两部分:联合民主党页眉和UDP数据区域。信头由4个16位(2字节)字段组成,显示信息的来源、目的地、长度和核实值。联合民主党数据区域由4个域组成,每个域长2字节:

TFTP(简单文件传输协议)、SNMP(简单网络管理协议)、DNS(域名解决协议)、NFS和BOOTP是使用UDP协议的所有协议。
TCP是一种连接的、可靠的字节服务,而UDP是一种不连接的、不可靠的数据报告服务。
本文由 在线网速测试 整理编辑,转载请注明出处。