最后更新:2021-10-18 10:27:30 手机定位技术交流文章
我在学习ESP32时学会了ITC巴士, 我做了我的学习笔记的复制件。
IIC大客车(Inter-Inter-Inter-Inter-Inter-Inter-Inter-Inter-Inter-Inter-Inter-Inter-Inter-Inter-Inter-Inter-Inter-Inter-Inter-Inter-Inter-Inter-Inter-Inter-Inter-Inter-Inter-Inter-Inter-Inter-Indule-IL)是一部系列的半为期半两年的公共汽车,主要用于近距离、低速芯片之间的通信;IIC大客车包括两条双向信号线、用于接收和接收数据的数据线SDADA和用于通信双方的时钟同步的时钟SCL;以及IIC大客车硬件结构既基本又低。

国际独立调查委员会是一个多主机公共汽车,与公共汽车连接的装置分为主机和机器,有权开始和终止连接,只能从主机调用;当公共汽车上有许多主机时,国际独立调查委员会还载有冲突探测和仲裁程序以避免问题;与国际独立调查委员会客车连接的每个装置有一个单一地址(7bit),每个装置可以用作主机和接收器(只有1个)。

主机 A 发送启动信号, 而其他主机则从机器获得启动信号, 类似于 = 广播, 当其他主机停止使用主线时, 主机就会被占用 。
前7位数对应飞机的地址,最后1位数决定后续数据来自主机(最后0位数)还是来自飞机(最后1位数),然后是有机会首先将7位数数据与自己的地址进行比较,以确定是否与主机进行互动,然后是提取最后数据以确定通信类型7位数对应飞机的地址,最后1位数决定随后的数据来自主机(最后0位数)还是来自飞机(最后1位数),然后是有机会首先将7位数数据与自己的地址进行比较,以确定是否与主机进行互动,然后是提取最后数据以确定通信类型。
当主机与机器互动时,地址收到电话,并发出响应信号,表明主机已收到该信号。
发件人和接收人可以是主机,也可以是机器;只有第一个字节是从机器中传输的,而后者可能或可能不受最后一个字节的约束。
请记住,无论您传输多少字节, 主机都无法改变机器的通信方向。
(复述步骤4和5)
当停止信号被发送时,其他主机可以接收到它,公交车可以使用。
本页是我们对2011年埃及抗议的特别报道的一部分。 由国际投资公司公共汽车上传输的数据多种多样,包括地址(由东道主提供的最初字节)和数据。
二楼,二楼,二楼,二楼,二楼。当第一个信号发出后,主机必须提供字节数据。数据高七位数,下个字节方向为“0”,主机数据传输方向为“0”,主机数据接收方向为“1”,从计算机接收到该字节的公交车上所有七位地址都与主机比较,如果情况相同,则视主机所在地为主机所在地,然后根据第八个字节确认为发件人和接收人。

当SCL和SDA自由时,它们处于高空。
SDA表示从高到低,而SCL则表示高。
当短链氯化石蜡高时,自失能装置会从低降至高。
主机发送起始和终止信号;主线在初始信号创建后使用,主线在停止信号发出后闲置。

IIC总线流量为每字节8比特* (不同于uart, 可能是4,5比特或其他字节),数据传输是最高和低的,接收者必须向发送者发送一个响应槽(有低水平数据)(没有下降),即当发送者交付了一个数据字节时,共有9个。数据线的高高度为1,低高度为0。
最初,来文进程有两个基本问题:
1. 何时应发送和接收数据? (由于主机和接收器是单独的装置,因此必须保证接收器知道发送者正在发送数据。 )为克服问题,国际独立调查委员会使用启动信号。
2. 如何识别一个或多个高层次或低层次信号?
序号由波特速率(时间)处理,SPI通过时钟线SCLK解决这两个问题。

现在是讨论《国际投资公约》如何处理这两个问题的时刻:
在IIC总线上的数据传输过程中,时钟线SCL以低级别发送器的形式向数据线传输一些数据,在此期间,数据线上的信号可能会发生变化,而时钟线SCL在高纬度期间从数据线上读取了一个数据项(在取样过程中提升),在此期间,数据线上的信号不允许波动,必须保持稳定。
最后, 接收者可以做出响应。 SCL处于高水平, SDA处于低水平, 如果您不想回答, 您处于高水平 。

在主机发送最后字节并不想再次发送后,主机可直接发送停止信号。
当未从机器收到信号时,主机立即发出终止信号,通信即告终止。

在从机器中发布数据的最后一部分后,主机将拒绝回复,此时唯一的选择是传输终止信号并停止对话。

如果在第二次通信期间发出停止信号,公共汽车是免费的,其他主机可以使用权。
结果,没有发出停机信号,主机主机开始第二次连接时,公交车没有放行。
注意阴影代表从主机向机器传输的数据,而未阴影部分代表从服务器向主机传输的数据;A代表响应信号(ACK),A代表非响应信号,S代表起始信号,P代表终止信号。
控制记录器 - I2CON 主要是设置IIC 特性来设置该登记册。
统计研究所是一个控制/状况记录器,控制国际独立调查委员会的业务和登记,同时显示国际独立调查委员会各州的部分情况。
数据传输(Tx/Rx) - I2CDS 传输和接收数据登记册
地址记录器 - 配置 I2C 地址的 I2CADD 地址登记册
地址都为7位
在正常模式下,通信可达100千比特/秒;在最大模式下,通信可达400千比特/秒。
主机调度、主机接收、机器传输和机器接收都得到支持。
支助(数据信号传输中断)和轮流办法

这两台发射机的设置必须首先由I2CON和IICSTAT确定,后者决定其运行状况。
数据在通过国际综合数据系统传输数据的同时,将数据写入国际综合数据系统,然后将数据输入Schift登记册,通过SDA逐个传输,当国际综合数据系统获得数据时,它将在Schift登记册(一个一个)接收数据,然后将数据复制到国际综合数据系统。
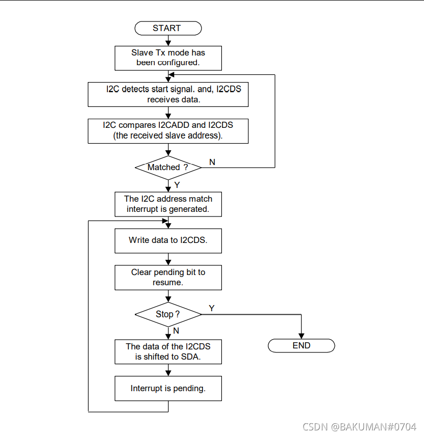
主机在发挥机器功能时必须找到独立订约人控制器。主机提供的地址是从时间线通过 Shift 注册处从地点搜索获得的,然后通过比较器与它自己的地址进行比较。
当若干东道主利用公共汽车决定哪个东道主使用公共汽车时,必须采用仲裁程序。

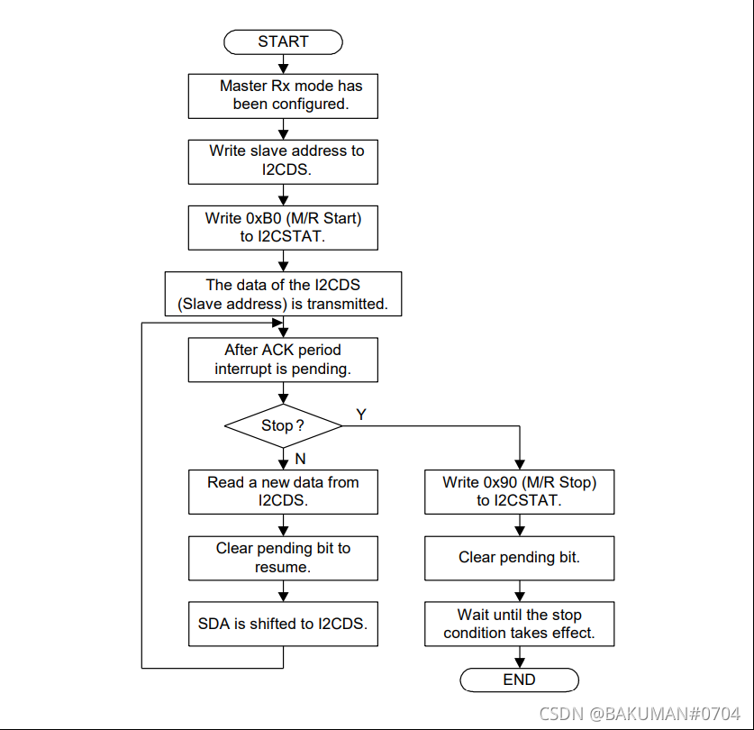
应用程序必须配置为主机( Tx) 模式, 然后从服务器地址向 IICDS 注册处写入 0xF0, 然后写到 IICSTAT 注册处( 生成第一个信号), 然后从机器地址发送, 然后等待机器的响应, 之后中断被发送( 中断将自动挂断, 变成 1), 然后根据自己的要求选择是否继续连接 。
如果 N 行: 写入您想要从机器向发件人 IICDS 传输的数据, 然后在 IICDS 中的数据发送后清理中止的起始位置( 返回到低水平, 重新启动) 。
如果Y行存在, 请将 0xD0 (截停信号) 写入 IICSTAT, 然后清理中止状态, 等待截停信号在全部通讯终止后停止 。

不同: 设置 IIC 控制器以主机接收模式, 带有不同的起始和停止信号, 并读取来自 IICDS 的数据 。


4412在一般情况下很少被用作从犯。

**
**
ICCON管理IC控制器的部分业务。

有32个名额可供全面登记,但第8至第31职位毫无价值(保留)。
第七,当设定为1时,它发出响应信号;当设定为0时,它不发出响应信号(表明它在接收数据时相关)。
第六,如果将时钟源的频率设为零,则时钟频率为16倍,时钟频率为512倍,频率更高,但通信速度较慢。
5号,取一个发送和接收间隔。如果此函数设定为零,则关闭并重置为一。(当 ICC 控制器发送或接收数据时,他会通知主机。)
第四个值,即误入路标,以第5号为基础。当第5号开关发生时,第4号值立即变成第1号(中断)。同样,自失能系统在完成接收数据后也应清除第4号数。
它影响时钟的频率,从而影响零至三之间的通信速度。
ICSTAT管理IIC控制器的一些功能,并显示IIC控制器的状况。

有32个名额可供全面登记,但第8至第31职位毫无价值(保留)。
7号: 6是模型的选择:
00 = Slave receive mode
01 = Slave transmit mode
10 = Master receive mode
11 = Master transmit mode
5号生成启动和停止信号, 1: 启动( 主线忙碌), 0: 停止( 主线空闲) 。 要确定主线是否忙碌, 请检查第五个状态 。
第四,0:禁用数据接收和发送;第一:激活数据接收和发送
第三:所有地位级别为0。
IICADD用来确定IIC控制器的地址(经常用作计算机)。
处理编号7:0的处理方式:7:0
(由于半日工作、发送和接收无法同时使用)
第7:0号,省去已经收到或发送的数据。
与过滤器有关的IICLC
创建启动和停止信号, 1 用于启动( 主线忙碌), 0 用于停止( 主线空闲) 。 要查看主线是否忙碌, 请检查第五行的状态 。
第四,0:禁用数据接收和发送;第一:激活数据接收和发送
第三:所有地位级别为0。
IICADD用来确定IIC控制器的地址(经常用作计算机)。
处理编号7:0的处理方式:7:0
(由于半日工作、发送和接收无法同时使用)
第7:0号,省去已经收到或发送的数据。
与过滤器有关的IICLC
本文由 在线网速测试 整理编辑,转载请注明出处。