最后更新:2021-12-03 08:45:16 手机定位技术交流文章
大家好,我是丹成先生 今天我要向你们介绍一个简单的项目
聪明的婴儿面包车 婴儿床在stm32。
它可用于课程或毕业设计。
目前用于婴儿床的系统主要被纳入网络技术、通信技术、检测技术和知识控制水平,以适用于智能产品。 过去,不同制造商使用不同的通信协议和技术指标,导致许多智能产品使用综合电缆或电源传输系统的综合系统。 任何控制系统的核心部分是使用数据通信技术,因此,这是智能婴儿床控制系统的核心部分。 因此,未来的智能婴儿床控制系统是智能控制技术、高速信号处理技术、无线细胞网络传输技术和无线传感器技术的组合。 可以说,未来的可移动控制系统是一种智能技术,能够提供多种信息分享服务,能够改变我们的科技生活环境。 婴儿床控制系统平台还可以扩展到其他服务平台,使我们的生活工作更加智能、安全和环保。
STC89C52的内容主要是用来描述使用STC89C52作为控制系统核心单位的情况,同时配合诸如音响传感器、温度传感器、音乐电影、减速发电机等硬件的互补性,开发成本效益高、简单安装、可靠和稳定的智能婴儿车辆系统,以及基本设计其硬件软件和单共享机器的相关知识。
该系统通过这些传感器捕捉了各种婴儿哭泣和湿度信息,然后将收集到的数据输入单一屏幕工作站进行分析。 根据这些信号的收集,我们可以看到当新生儿尖叫、音乐播放、床位摇摆和温暖湿度被收集和显示在液晶板上时,这个自动舒缓婴儿睡眠的设计非常有效和实用。
系统由单一的STC89C52电路+DHT11温度湿度传感器+音频探测线路+蜂盘驱动器+音乐薄膜驱动器+LCD1602 LCD+马达+电路组成。
1. 在1602LCD上,该系统显示实时热湿度信息。
2. 在音乐电影中,音响传感器探测声音,如果目前的声音超过预定的门槛,则播放音乐(10秒后播放音乐,当播放音乐时,音响传感器不起作用,防止音响探测干扰时播放音乐)。
3. 代表床摆动的点数产生发动机的速度。

该系统使用STC89C52作为其主要控制装置,其音响传感器首先探测哭泣声,然后将信号重新记录到一台处理机上,将其与最初设定的音频阈值进行比较,规范音乐胶卷电路,并显示模块温度湿度传感器确认的值。
这一设计的主要功能有三个方面:第一,设计系统包括一个音响传感器,实时记录音频信息,将其与过程界定的阈值进行比较,并在阈值超过时驱动音乐声音;第二,该系统有一个温暖的湿度监测模块,可以实时监测婴儿所生活环境的温暖湿度,以及环境暖湿度变化的视觉暴露。
一台机器最小的系统电路由电路、两位数的电路和时钟电路组成,这些电路与一台机器正常运行的重量相当,并提供最重要的保证。
原理图

VCC-3.3/5V GND-GND SCL-ScL-ScL脚脚SDA-SdA脚脚VCC-3.3/5V GND-GND SSCL-ScL-ScL脚脚SDA-SdA脚脚
上VCC-5V GND-GND GND PIN-Small 机器脚,上VCC-5V GND-GND-GND PIN-Small 机器脚选项,用于经常/封闭连接负载

因为你可以搭起四扇门, 不必建造正反面, 只能驱动电源, 解决方案如下。

将VCC连接到5VGNGGNGNGND外
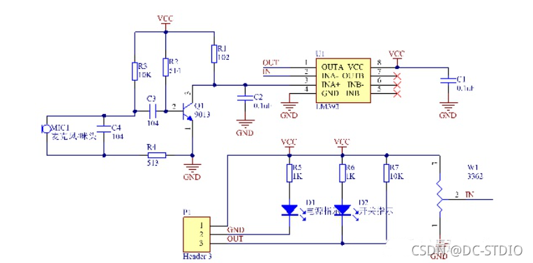
音效传感器是一个声音敏感的模块, 声音传感器模块的内部电路图在下面显示, 电容器两侧的电路图都在下面显示, 声音由极地麦克风探测。 极地麦克风是电容器两端的电容器之一, 声学转换的关键元素是极地振动的膜。 当音波进入时, 以极地为基的胶片以声波的强度和弱点振动振动, 导致电容器面板之间的距离发生变化, 导致电容器两侧的电路路图变化, 电容器的电路图电路图变化变化, 导致电容器的电路路变异( UC = Q/C) 电路变换电机, 电路变电路变电路变电流变电流变异。 电流变电流变电变电变电变电变电变电, 电变电变电变电变电变电变电变电变电到电变电变电流的电变电流水平, 和电变电变电变电变电变电变电变电变电变电变电变电变电变电变电变电变电变电变电变电变电变电变电变电变电变电变电变电变电变电变电变电变电变电变电变电, 的电变电变电变电变电变电变电变电变电变电变电变电, 变电变电变电变电变电变电变电变电, 变电变电变电变电变电变电变电, 变电变电变电变电变电变电变电变电变电变电变电变电变电变电压的变电变电变电变电变电变电变电变电变电压的电, 的变电变电压的变电变电压的变电压的变电压的电压的变电压的电流能能


TXD, VCC GND, 5V供应, RXD RXD RXD RXD RXD RXD RXD RXD RXD RXD RXD RXD RXD RXD RXD RXD RXD RXD RXD RXD RXD RXXRXRX


该系统的编程和调试软件是Keil uVision4,编程语言是C,对可读性和可移动性来说是好的,是一种相当通用的编程语言,在图中描述了系统软件的设计。

在进入主程序时,音响传感器可以实时探测到音响在3米范围内的存在,当它们探测到音响超过其阈值时释放出高水平,当它们监测范围内没有音响时,音响传感器会提高低水平。它的三个触发器分别是作为信号的支线、地面和输出的脚。

进入主程序后,温度湿度传感器可以实时探测环境中温度湿度的变化,并在液晶屏幕上显示,当在电力发射后有一次发送第一个信号的机会时,当高DATA被拉动时,温度湿度模块将响应单一机器的信号,而监测的数据将实时传送到单一机器。


上一部分( 已关闭)


main.c

本文由 在线网速测试 整理编辑,转载请注明出处。