最后更新:2022-01-03 12:44:23 手机定位技术交流文章
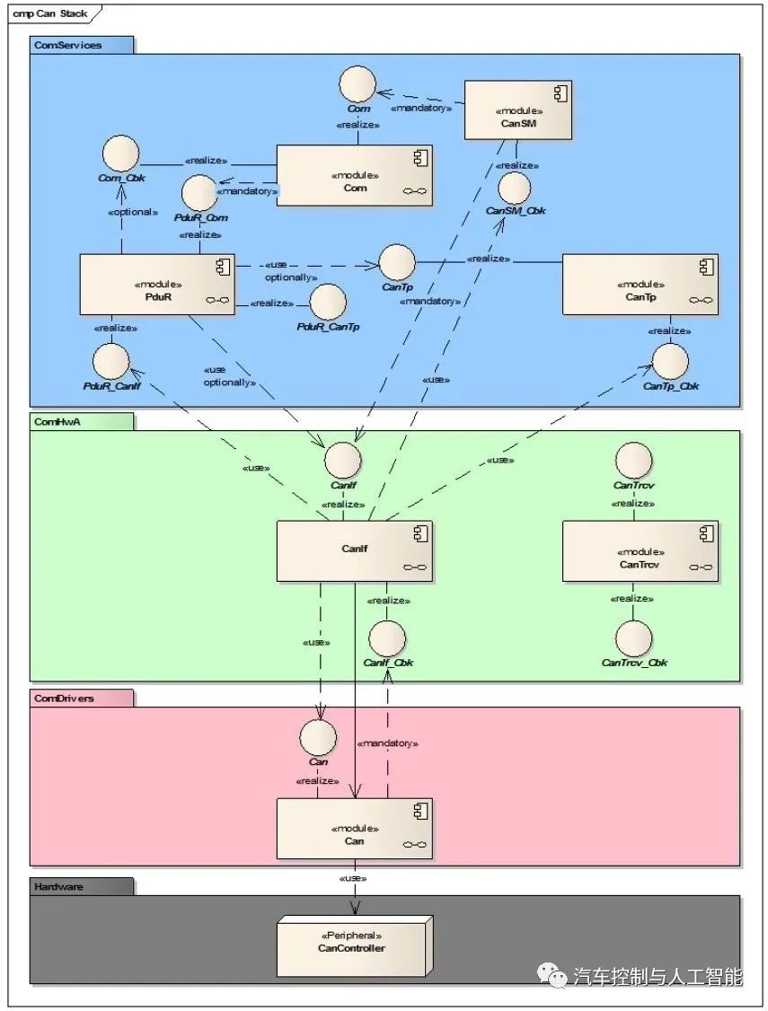
如图1所示,CAN界面模块(即“Canif”)位于下层,在CanDrv和CanTrcv之间,与高级通信服务(CanSm、CanNm)、CanTp和PDU路由器之间。在高级通信一级,它代表了CAN驾驶员服务接口。

图1:Canif的所在地
Canif为管理各种CAN硬件提供了不同的界面,如CAN操作器和CAN收发器。 与此同时,CAN国家经理模块(CanSm)可以控制几个CAN内部和外部控制器或CAN收发器,这取决于物理卡通频道。
CanIfe是由与Can硬件无关的工作构成的。是ECU Can通信的驱动器。如果满足了PduR和AUTOSAR COM高级通信模块的控制流量和数据流量需求,包括发送请求处理、发送确认、接收指示、错误通知和CAN控制器启动/停止。结果,要么醒来,要么加入网络。它是以L-SDU能力为基础的数据处理和预警API。对于控制和模式处理, API 给出了 CAN 控制器的视图 。

Canifif 模块(见图2)
本文由 在线网速测试 整理编辑,转载请注明出处。