最后更新:2022-03-08 15:37:02 手机定位技术交流文章
在嵌入系统中,序列是一个必不可少的数据传输渠道。其主要目的是充当CPU和序列装置之间的编码器。当数据从 CPU 发送到序列端口时,字节数据转换成序列槽;收到数据后,将字符串比特转换为字节来创建字节 。联系时,申请书使用序列港。在使用之前,必须向操作系统(打开链条)提交资源请求。对话结束后,必须放弃资源(关闭)。典型地,用于运输ASCII编码字符的序列端口。通信使用三条线:地面线、信号线和数据线。发送数据线,接收数据线。系列通信最重要的参数是港口费率、数据比特、停靠位置和奇迹检查。至於两个过境港口,波特的速率是衡量通信速度的衡量标准。它反映每秒传送的位数;数据位数是用来量化传输中的实际数据位数的参数。当一个软件包通过计算机发送时,标准的值是 5,7 和 8 位。由您决定如何构建它; 停止位元用于识别单个包中的最终个体 。典型的值为 1,1.5和 2 位,停止位置不只代表传输的结束它还允许计算机校正时钟同步;洋娃娃校准是发现连续通信故障的简单方法。错误可以有四种方式:变幻莫测、奇异、高和低。也可以没有校验位。
我们也以分层的方式看待通信协议,将协议分为实物和礼宾层面至关重要。
常规的RS232和USB转运可以用来分析和解释物理层,USB转运是物理层最常用的。
RS232:
在图表上,我们可以观察到连接RS232右侧两个通讯装置“DB9接口”的连锁端口信号线。为了发送数据信号,序列信号线采用RS-232标准。因为控制器无法立即识别RS-232级标准信号因此,这些信号可以通过“MAX3232CSE”转换为“TTL校准”信号向控制器传送。
我们知道,TTL经常用于电子电路,能够用于电子电路,知道TTL经常用于电子电路,并且能够用于电子电路。理想状态下,二进制逻辑1,使用5V逻辑0使用 0V; 改进长途连续通信传输和干扰阻力,它使用15V进行逻辑1。+15V 表示逻辑0。因为控制器通常使用TTL平面标准,因此,经常使用MA32322芯片翻译TTL和RS-232级信号。即:
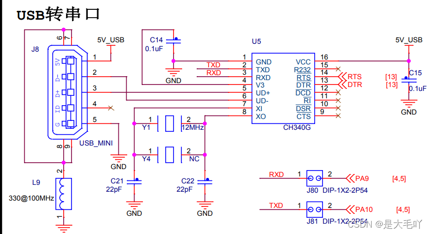
USB转串口:
这是在单屏机中最经常使用的连接方式,USB转运主要用于设备和计算机通信。
这里使用的平板转换芯片主要是CH340G,我们一般使用的关键电镀芯片是CH340、PL233、CP2102和FT232。
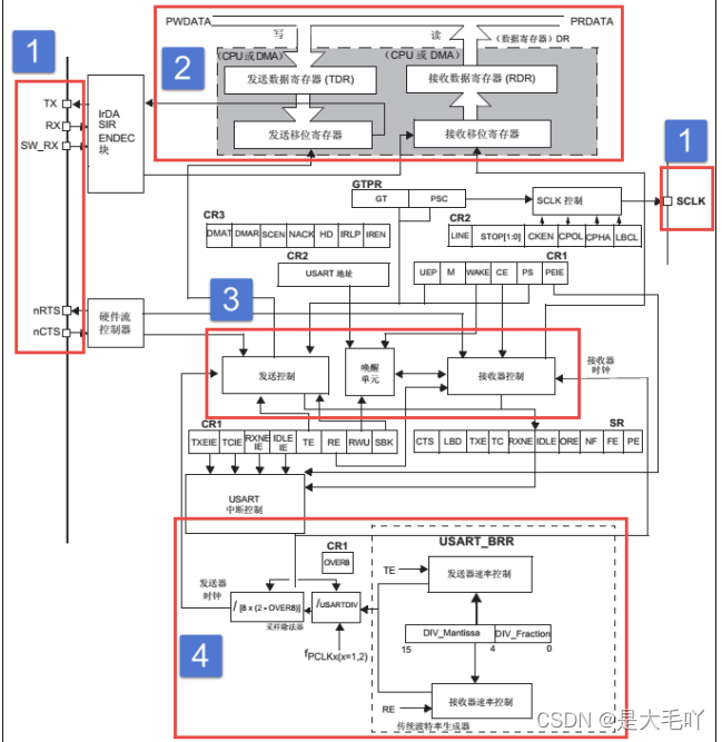
《议定书》层:我们主要为“通用非同步通信”使用序列,我们可以提及通信的基本概念基础,这描述了通信的一些基本原则。
协议层是数据包的 RXD 接口,用于发送者与接收装置之间的连续通信,接收装置有自己的TXD 接口。在连环通信协议层中它描述了包件的内容。它由起点、主要数据、检查站和停留点组成。双方必须商定数据包格式,以便正确接收和发送数据。如图所示:
在功能框架地图上,它分为四个部分:GPIO脚、数据登记册、控制器和港口费率。 我们将侧重于前三个功能,Portrate通常可以自由指定其标准32值(一般为9,600,15200)。
GPIO 引用:在功能框架的等效箱图中,我们注意到六种主要功能:Tx、Rx、SW_RX、nRTS、nCTS、SCLK,这些功能在stm32、Tx、Rx上最普遍使用。
TX: 将输出数据发送到脚上 。
RX: 从脚部接收数据 。
SW_RX:数据接收仅针对单线和智能卡模式、内部、无特定外部足迹(很少使用)的数据接收。
请求发送(NRTS):请求发送(请求发送)n 表示存在有效的低水平对应物。如果它执行RTS流动控制,当USART接收器准备接收最新数据时,它将nRT设为低位;当接收器被填满时,它将nRT设为高位。NRTS将升到高点。只是软体流量控制 由脚覆盖。
nCTS( 清除发送) :n 表示存在有效的低水平对应物。如果能够控制CTS的流量,在传输下一个数据之前,发送者检测到 NCTS 槽。如果为低电平,表示可以发送数据,如果您的级别较高, 在发送后停止传输当前数据框架 。只是软体流量控制 由脚覆盖。
SCLK: 脚是发送器时钟的输出。 此脚只在同步模式下使用 。
由于stm32的UART基本上是一个向上转移功能,因此没有SCLK、nCTS或nRTS的例行程序可触发。
数据登记册确定用户是读还是发送。根据官方参考手册,数据库(USART_DR)包括接收或传输的数据字符。是由"读"还是"写"决定的
数据登记册具有双重目的(读写),因为它有两个发件人,一个发件人用于传送(TDR),另一个接收(RDR)。
我们的数据记录器取用TDR登记册,该登记册被0x04比特转用,在编写本报告时被传送到数据传输处(Tx)。
当你读的时候,它和你在读的时候是一样的。
主计长:控制大多由控制保管人USAART_CR1、USART_CR2和USAART_CR3协同实施;在功能框架图上,我们可以看到,其USART控制器对发送者和接收者有特别控制,对接收进行监管。有一个唤醒模块, 控制中断,等等。
发件人: 当USART_CR1 登记册的发送人将 TE 设为 1 值时 。启动数据发送,迁移记录器的数据将传送到TX的脚上。如果 scLK 同步, 时钟信号也会被导出 。框架必须分三部分传送:** Start + Datafram + Stopbit。** 比特周期的起始位置较低。位周期是花费的时间;数据框架代表我们将要发送的8或9位数据。数据是从最低点传输的;某一时间周期的高水平是停留位置。STOP [1:0] 位数控制可以通过USART控制来规范注册(USART_CR2) 。 停止时间是 STOP [1:0] 位数控制 。备选0.5、1、1.5和两端位数默认使用一站位 。正常的 USART 模式有两个停止位位, 而单一模式只有一个 。
照片来自Flickr用户pic.
在传输电源时,将 TE 位元设为 1 。发送者开始发送空框( 长长的数据框) 。然后可以写出拟转入USART_DR登记册的数据。上一次数据输入完成后,用于等待USART地位登记册(USART_SR)的技术合作时间档为1。表示数据传输完成,如果 USART_CR1 登记册中的 TCIE 值为 1,将产生中断。
如果设置了USART_CR1登记册的区域位置1,则启动接收器。为使美国ART公司能够接收,允许接收器开始寻找 RX 线的起始位置 。当RX线级状态被认为处于起始位置时,根据RX线级状态,将存储器数据放入接收器传输登记册。接收器登记册上的数据一旦收到,即转至RDR。此外,在USART_SR登记册1中加入RXNE。如果同时插入USART_CR2登记册的RXNEIE 1, 可能会发生中断。
主要的函数:
usart_init()
发送一个字符
发送字符串
接受中断
main函数
主要功能应使用多少标记?
注意 # 包括“ 字符串 ” H。
现象:
本文由 在线网速测试 整理编辑,转载请注明出处。