最后更新:2022-03-14 17:13:51 手机定位技术交流文章
请访问该博客通讯协议部分的连环通讯协议,了解关于连环通讯的更多信息。
对不起,Csdn.Net/weixin_43772611/article/ details/12345126?Spm=1001.2014.3001.5501
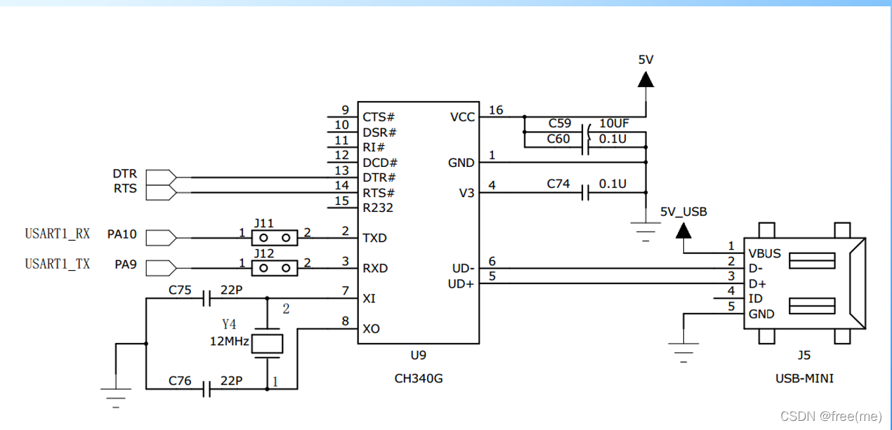
使用USB转弯器芯片(CH340)与MCU连接时,使用USB线将USB平板转换为TTL平板。
PA9是上图中的发送脚,PA10是接收脚。

代码如下(示例):
main.c
bsp_uart.h
bsp_uart.c
结果如图所示:
序列助理界面显示字符。例如,如果 stm32 将 100 发送到 PC,则序列助理界面显示 ANSII 代码“d ” 。
由于面积有限,我只添加了代码。
中断服务函数
结果如图所示:
序列助理通过发送123456789,展示了123456789,中断了自发接收。
串口头文件包含#include <stdio.h>就可以在串口使用printf函数了

因此,我们不需要清理 中断功能的标记, 和我自己的研究 支持这一点。
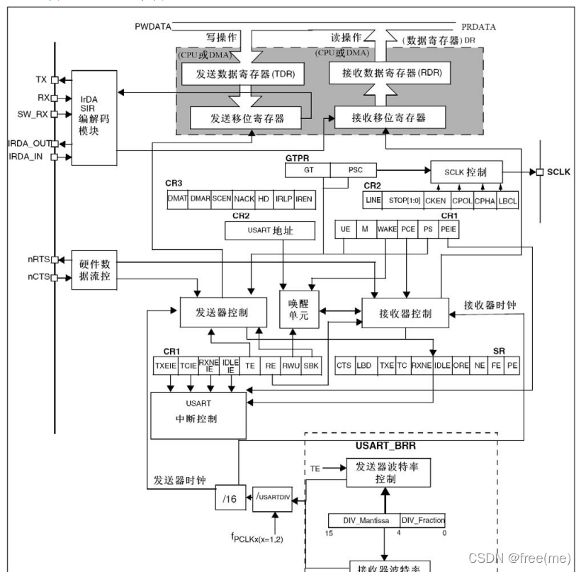
这张图片来自Stm32f10x的中文参考手册。
检查标准32f10x硬件的代码后发现没有TXNE中断。 这应该是 RXNE 。
我不确定芯片文件是否正确 但我发现RXNE可能在整个实验中 用来接收中断器
本文由 在线网速测试 整理编辑,转载请注明出处。