最后更新:2022-03-26 07:24:11 手机定位技术交流文章
目录
一.前言:
二.协议细节:
2.1. 建立朋友关系:
二、一. 一个朋友最新消息:
朋友发来的信息:2.one.2
二、一.3 朋友选择逻辑:
朋友创建了 2. 1. 4个时间序列参数 :
2. 与朋友的两台通讯设备:
2.2.1 朋友设备:
朋友设备发来的信件: 2. 2. 2. 2 2
信息通过二、二、三个LPN设备接收:
二. 二. 从四个LPN装置上发来的邮件:
2.2.5 适当的信息格式:
2.3 朋友设备管理:
2.4 安全性:
三.工程限制
蓝牙网格协议是围绕白喉和百日咳广播建造的。这就是我们如何进入Mesh网络。完成扫描需要足够的时间。接受任何其他装置在任何时候发送的任何通信。启动扫描对于核糖核糖核酸芯片来说是一个昂贵的过程。蓝牙芯片(例如Telink 8253)的典型扫描功率约为6 mA。其扫描由全芯片RX模式驱动,该模式消耗5.3mA。Woole Chip TX 模式: 4.8mA) 使发射动力起毛。这对使用纽扣电池的低功率装置不方便。例如,CR 2450按钮电池的容量仅为550马赫。5号电池一般约为2 500马赫。
因此,根据低容量设备的要求,对Mesh协议进行了调整。建立了LPN(低功率节点)和朋友的特征。LPN的低容量网格装置是这个概念的核心。没有必要为被动接收其他设备而保持扫描的开放。寻找朋友工具是周期性的没有什么信息给我。作为"主动查询","阳性扫描"被使用。此外,可调整主动搜索周期,延长运行时间。因此,削减能源使用的必要性已经得到满足。LPN首次记录了Freend小设备上的一些信息。要查询 LPN 设备,朋友通常使用电动设备。
低容量设备假定它不需要经常传送和接收信息,如果能够更经常地工作,同时又保持低成本,是不合理的,传感器就是低容量设备的例子。
不论Mesh设备是否是LPN,它的定义载于“操作数据”的特征栏中。无法动态改变。Mesh 设备的朋友功能,通信数据特征领域也界定了这一定义。如果有朋友的属性可用,此功能可用配置模式信息打开和关闭 。大部分朋友的财产新闻是"控制新闻"不报告到接入层的地板上 。
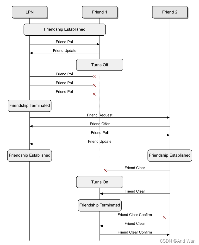
因为LPN节点依靠朋友节点来帮助保存信息, LPN的第一步就是找到合适的朋友节点,
当LPN打开小玩意的时候开始去“找朋友”,其对象是朋友节点的团体地址(0xFFD)。朋友请求允许您发送消息 。支持 Friend 特性并打开 Friend 特性的节点 。这个故事是我们对2011年埃及抗议的特别报导的一部分。如果附近有很多朋友节点最后,LPN将选择一个朋友节点来建立与FriendShip的关系。下一阶段是 " 朋友民意调查 " 和 " 朋友最新消息 " 进行正常交流。完整过程如图1。

图1
消息格式如图2:

图2
该消息中,它具体规定了用于朋友设备通信的邮轮超时参数。RediveDelay 参数的两个时间序列,这两个参数的作用,本文后面有介绍。也许最重要的是克里米亚地区图3充分解释了这一点。其中最重要的因素是RSISIACtor和接收窗口因素。Cristrai的工作是让LPN从众多朋友节点中选择一种最佳装置,以便建立友谊关系。忽略了其他低于理想的设备。一个人可能只跟一个朋友小玩意有"朋友芯片"连接

图3
详细格式如图4:

图4
收件人窗口在此信件中表示, 朋友需要 LPN 节点提供的扫描窗口 。详细后面有介绍。队列大小指定朋友可为 LPN 缓存提供的最大信件队列大小 。RSSI信号强度,Friend和LPN(RSSI)之间的距离可以几种方式解释。表示两个设备越近,RSSI越小,是两个装置之间的分离)。
作者在解释“朋友请求”和“朋友提供”信息的格式后写道:另外,为了澄清LPN选择最优秀朋友的理由根据协议定义,等"朋友延期"拿到"朋友请求"的装备后 等时间另一则回应来自朋友提议的消息。延误期限如下:

图5
这涉及Recevie Window和RSSI核心参数以及上述两个要素。收件人窗口和 RSSI 字段在朋友发来的信件中找到。这两个因素是朋友信息字段。从有执照的实践护士的角度来看它热切地渴望最高苏维埃社会主义共和国。这是用扫描窗口建造FriendShip的最简单的方法, 也是节省电力使用的最简单的方法。可以使用上述公式进行计算。越接近LPN的理想 越好本地延迟值越小,延迟时间越短。回复的越快。因此,LPN节点决定对“出价”最快的朋友装置作出反应,以便建立“朋友”关系。然而,可以想象,一个朋友装置没有最好的Recevie Window和RSSI同时拥有最好的Recevie Window和RSSI。现在应由全国人民大会作出决定。这两个变数开始在LPN的朋友报告中发挥作用:对“更小的接收窗口”的需求越来越迫切。我不知道我会做什么, 但我不会做它。推迟大接收视窗朋友设备响应的时间已经提出。它被选取的可能性较小;RSSI更重要。我不知道我该怎么办, 但我不确定我会做任何事情。缩短朋友装置的反应时间 用"高信号强度"让它更有可能被选取。
此外,在创建“朋友”期间发现了三个时间序列参数:Rayne Delay、Rayne Window和Pollrout。
这篇文章是全球之声在线特稿的一部分。瑞安·德莱长期以来一直在等待我们找到摆脱这一困境的解决办法。接下去,获取朋友节点的答案, 打开扫描。推理延迟主要是为了给朋友提供一定的时间作出答复。
接收窗口: 接收窗口与 BLE 中的扫描窗口相似 。即打开扫描的窗口,收到回应朋友回应的信息此参数设置的过大,这是朋友节点确定的论点。如果这个朋友节点的交付表现不佳为了接收其信息,LPN将需要打开一个更大的扫描窗口。
填充时间: 朋友节点从连续两个 LPN 获得民意调查信息的最大时间间隔 。收到朋友节点LPN节点的民调后花这么多时间在投票时间过后如果您没有收到任何LPN Pol信息,尽管如此,LPN节点仍被认为正在下降。在现阶段,朋友节点可以选择单方面解除FriendShip连接。
根据 广泛了解蓝牙网状信息格式“形式和长度” 的文章可知,Friend request,某些来源,如朋友出价和Friend Poll等,由贸易点玩家控制。格式包括7位数的代码定义。图2和图3显示了作为贸易点层控制信息一部分的数据。朋友请求的代码是 0x03 。朋友报价的密码是0x04
LPN节点和朋友节点在FriendShip链接建立后开始定期互动。

图6
对朋友节点进行了扫描,以便向自己建立了朋友芯片的LPN节点传递信息。那会帮助LPN的藏身处我们又不是被堵在路上正在等待 LPN 设备查询 。LPN装置,Poll朋友 给朋友节点发了信息新闻依然生机勃勃,没有迹象表明其消亡。当四级更新完成或缓存为空时,向 LPN 设备发送朋友更新通知 。此外,朋友设备可以从LPN设备接收网格信息。然后玩出来。
当LPN正在浏览朋友波尔时朋友送来了网格信息缓存如果显示缓存为空,从朋友更新( MD=0) 向 LPN 设备发送消息 。只有在缓存是空的时才发生。相反,在更新第四指数时,2011年利比亚抗议活动特别报导,
为了了解情况,LPN节点周期向朋友节点发出朋友民意调查信号。您有什么要发送到您的访问播放器的吗?朋友节点对 LPN 节点匹配的访问播放器信息的反应 。如果IV流体变化,2011年叙利亚抗议活动特别报导,这里的访问播放器的语句与开关/亮度设置有关,等等。
当 LPN 节点需要传递消息( 在此示例中, 存取信息等) 时, 它们会这样做 。它不是关于朋友的信息, 它不是关于互联网, 它是关于互联网, 它是关于互联网, 它是关于互联网, 它是关于互联网, 它是关于互联网, 它是关于世界,它是关于世界, 它是关于世界,它是关于世界,它是关于世界,它是关于世界,它是关于世界,它是关于世界,它是关于世界,它是关于世界,它是关于世界,它是关于世界,它是关于世界,它是关于世界,它是关于世界,它是关于世界,它是关于世界,它是关于世界,它是关于世界。你可以选择用朋友节点重播它也有可能通过FriendShip结束友谊。直接进入Mesh网络。发送的信息指的是开关的状态 。亮度状态等。
Friend Poll的讯息格式如下:

图7
FSN是FFRIEND SEQ号码的缩写。仅有一个bit,会从0,1,0,1之间跳变。当收到来自LPN设备发来的信息的回复(友情更新或网格访问信息缓存)时,Friend Poll已经在网站上显示。FSN 将在下一批Friend Poll邮件中更改 。LPN的朋友民意调查信息中的FSN同样会改变朋友节点。这是我第一次听到这个故事如果LPN节点FSN Friend Poll中的FSN没有改变,则收到LPN。如果你不喜欢它,你必须处理它。
Friend Adstate的讯息如下:

图8
Flags,指数四的两个参数,这篇文章是全球之声在线特稿的一部分。MD 值显示队列是否为空 。LPN节点通常是一个受欢迎的朋友波尔。朋友最新消息(MD最新消息)直到MD零消息到来。表示还有数据,MD为0,显示数据队列已达到极限 。
图9
这是我这辈子第一次见到一位女士没什么可说的了图9应不言自明。当一个朋友节点失去力量的时候,朋友波儿绝不会联系LPN这是政府第一次 能够断绝与FrendShip的联系。找到一个新的朋友节点。在发现一个新的朋友节点和建立FriendShip关系后, 博客写道:"你和LPN节点的友谊已经结束"LPN现在和我在一起接见老朋友节点后2011年叙利亚抗议活动特别报导,这是我第一次 访问一个我住过的国家无法将信件附加到 mh 文件夹:%s:%s
新朋友节点如何获得前朋友节点的地址?事实上,LPN的装置通过朋友报告中的前联络人栏目通知了他。看到这里明白了,LPN设备是欺骗性的。"我们完了" 我不想告诉老朋友节点它涉及向新朋友节点通报旧朋友的情况。让新朋友扮演坏人的角色

图10
友谊是朋友与LPN节点之间的个人问题。我不想让其他节点弄清楚因此,使用私人密钥对通信进行解密。私密加密金钥NID 和PravacyKey,图10说明了产生这三个组成部分的规则。它被称为友情安全队友。我的一个朋友,以前读过我的出版物,你会意识到所有三个包都是 用来加密和混淆网络层的
Friend Poll,Friend Update,朋友订阅名单Add/remove/Confilm的隐藏信件和朋友节点。使用三驾马车安全计划造成解密和误解。
朋友请求 朋友提议 朋友澄清 朋友确认 继续使用网络主密钥解密
这篇文章是全球之声在线特稿的一部分。与主键后序号方法不同LPN节点只确认了一包缓存信息我不能这么做 但我也不能这么做主要网络的第四期更新也将由LPN的续集号触发。我不知道我是否会使用主钥匙, 但我不相信我能够使用主钥匙。然而,在网状网中,每个装置只有一个后继号码。无论它有几个网络。
当LPN节点向公众开放时您可选择选择友谊的密钥 。也可以选择主密钥。前者需要朋友节点的协助,以便让信息消失。后者与将数据直接发送到网络相同。根据Publish的声明, " 友谊 " 证书旗的价值不是一个好概念。它用来显示选择了两个替代品中的哪一个。

图11
以上图表中的虚线使用友谊键交付加密,而固线代表使用网络所有者的网络钥匙衍生出密钥进行加密。OutMsg1是通过朋友节点中继发送的,而OutMsg2是直接发送的。
这里要提到一点,如果使用电子眼抓包分析朋友和LPN节点的通信过程,可以确定通信过程。诚然,在FriendShip与该市有联系时,要求收集朋友请求和朋友提议。否则,ellyssys 将无法找到它。 朋友 Poll 和朋友更新消息不能使用友情密钥解密 。
协议的设计可能是乌托邦式的该项目的位置应该与地球相连。应了那句话,理想很丰满,现实却是很骨感。许多IOT装置都以硬件为基础。出于对成本的考虑,买个便宜点的破碎芯片是个好主意这在某种程度上阻碍了Mesh的进展。工程师必须理解超出Mesh协议细节的内容。我们需要根据我们目前的硬件能力优化它。作出妥协和增加更多的设计是一个明智的想法。也许这就是设计和工程之间的区别。
蓝牙网格开发经常受到各种硬件限制的阻碍:
第一,没有单独的混凝土芯片支持Mesh。它使用了WiFi/BT组合芯片。组合芯片经常只含有一个天线。WiFi和蓝牙再次被使用。因此,Mesh无法打开所有扫描窗口。当WiFi和Blue牙改变天线使用时还损失了转换时间。
二. 处理能力有限,许多控制员不处理多层中断,在多个州过渡中造成冗余时间延误。
3个LPN节点无法自行使用,需要设定朋友函数周界的网点,并配有信息缓存。
四点,当朋友节点和LPN节点一起使用的时候,为了有效发挥作用,需要有准确的时间序列。如果LPN每次都去朋友投票站朋友节点不是在 BWL 扫描模式下 。这就是为什么 LPN 节点无法访问网格消息 。另一方面,波尔新闻的成功率很低。
本文由 在线网速测试 整理编辑,转载请注明出处。