最后更新:2022-04-17 09:44:13 手机定位技术交流文章
利用TCP/IP协议在各组计算机之间进行通信。

物体网络传输= = 物理圈、数据链接层、网络层、传输层、会话层、表达式层和应用层都是ISO 1978推荐的。
TCP/IP 四级协定和TCP/IP五级协定也是共同的网络结构。

与因特网有关的每一项职能都不能脱离作为因特网基础的TCP/IP协议。

端点必须激活、维持并彼此密切沟通。机械、电气、功能和工艺质量都是特性的例子。这一层为数据传输到高层协议提供了一个可靠的物理通道。 简言之, 物理层可以确保原始数据可以通过各种物理介质提供。 物理层可以回忆两个关键设备名称 。中继器(Repeater,通常称为放大器)和集线器。
数据连接层的实际水平是提供服务的基础。上向网络层提供的最基本服务是将数据从网络层可靠地传送到附近节点的目标网络层,为此,数据链接必须具有一系列相关功能,主要是:如何将数据安排成数据块,数据链层中提到了这一点。帧(框架)框架框架是数据链层的传输装置;如何管理框架向物理信道的转移,包括如何处理传输差错,如何平衡发送率,使接收者能够匹配;管理两个网络组织之间的建设、维护和数据连接。数据链层确保可靠的传输超过不可信的有形媒介。该层的责任包括实际地址位置、数据框架、交通控制、数据错误、再排放等等。
数据连接确保网络层数据传输的可靠性。
基本数据单位为帧
以太网协定是基本协定。
桥梁和开关是重要的设备。
网络层的作用是在两个终端系统之间传输数据。透明传输(由于其提供的服务,传输层不需要了解网络中的数据传输和交换协议。 )地点和路线选择、连接形成、维护和终止都是具体职能。这一层包括更多的网络协议。如IP协议,断开和不稳定的传输服务。知识产权议定书的主要职能如下:没有传输、路线选择或错误控制方面的连接数据。反向解决解决议定书,反向解决议定书,反向解决议定书,反向解决议定书,反向解决议定书,反向解决议定书,反向解决议定书,反向解决议定书,反向解决议定书,反向解决议定书,反向解决议定书,反向解决议定书,反向解决议定书,反向解决议定书,反向解决议定书,反向解决议定书,反向解决议定书,反向解决议定书,反向解决议定书,反向解决议定书,反向解决议定书,反向解决议定书,反向解决议定书,反向解决议定书,反向解决议定书,反向解决议定书,反向解决议定书,互联网信息议定书,以及因特网集团管理议定书。
网络层负责跨子网络的数据路径选择,还可以开展诸如拥堵控制、网络连接等活动;
IP数据报告是基本数据单位。
IP、ARP、RARP、ICCMP和IGMP是最重要的协议。
主要的设备:路由器
是一个端到端传输层负责对数据进行分解,提供从主机一级到主机一级的端对端、可靠或不可靠的传输,传输层的作用是根据通信子网的特点,最大限度地利用网络资源,用于两端系统。会话层之间,能够建立、维持和取消传输连接,负责确保可靠的端对端数据传输。在该层,一个段或一条电文是给用于提供信息的协议数据模块的名称。以网站地址为基础,网络级别将数据从源p发送到目的地p。另一方面,传输层负责确保数据可靠地传送到适当的港口。
传输层负责截断和提供端对端、可靠或不可靠的传输以及端对端错误控制和流动控制问题。
TCP和UDP是两项最重要的协议。
重要设备:网关
会话层维护各东道方之间的届会进程,即进程形成、管理和终止之间的进程。会话层还利用在数据中插入验证点来同步数据。
指定该层更改上面的数据或信息,以保证一个主机程序的信息可以通过另一个主机的应用来理解。数据加密、压缩、格式化等等数据转换层的例子。
允许OS系统或网络应用程序连接到网络服务。
报告是数据传输的基本单位。
FTP、Telnet、DNS、SMTP、POP3、HTTP是最常见的协议。
ip地址由 网络号 和 主机号 它由一个网络地址组成,拥有完整的0个主机号码和一个代表整个网络的网络地址。
为了区分有限的广播地址,广播地址经常被称为直接广播地址。
广播地址是互联网地址主机号码的反数,主机号码是满数。 1. 信息发送到网络的广播地址时,网络上的所有主机都会收到。
组地址是 D 类地址 。
A:0(网络代码) -
B:10 128.0.0.0-191.255.255.255
C:110 192.0.0.0-223.255.255.255
D:110作为广播地址(一对通信)
E:1111
应当指出,只有地址A、B和C有一个网络号码和主机号码,地址D和E没有网络号码或主机号码。
IP地址是一个限制性的广播地址,有限广播地址和一般广播地址(直接广播地址)之间的区别是,限制广播地址只能在当地网络上使用,路由器不会传送有限制广播地址的分组。
用于确定您的个人IP地址。
循环地址是8, 表示计算机的地址, 而计算机的地址是经过最多测试的。
子网面罩是代表一个网络位置和零主机位置的32个二元地址,用来确定两个IP地址是否属于同一个子网。
在计算子网遮罩时,请记住IP地址中剩余的地址,即“0”地址和广播地址,即“0”地址和广播地址,在“0”或“1”地址代表网络地址的“0”或“1”地址时指的是主机地址或IP地址,以及通常无法计数的广播地址。
无法启动 Evolution 的邮件组件 。获取物理地址TCP/IP 协议。 无法清除临时文件夹:%sARP请求广播致网络所有的主机并接收返回消息,确定目标的物理地址; 在收到回信并保存一段时间后, 将 IP 地址和物理地址的地图保存在本地 ARP 缓存中 。在提出下一次请求时,将直接获得美国退休人员协会的缓存,以节约资源。解决地址协议的基础是因特网主机之间的相互信任。东道主可在互联网上单独发送美国退休人员协会的答复。当其他主机收到回复时, 当其他主机在将信件存储在 ARP 缓存中之前, 无法验证信件的有效性; 攻击者然后可以发送假的 ARP 回复给其中的一个主机 。它要么不能到达适当的主机,要么不能到达错误的主机。并且是基于ARP的伪造。ARP 命令可用于查询当前 IP 和 MAC 地址的 ARP 缓存, 添加或删除静态通信等 。
RARP是一种反向的地址分割协议,它将主机在局域网上的物理地址与ARP协议相比转化为IP地址。
RIP协定和OSF协定是共同路线选择协定的例子。
RIP协议:在底部是Belmanford算法,该算法选择测量模式(计量)作为跳跃数,最多15个,如果跳跃数大于15个,则丢弃数据包。
OSSF协议:开放最短路径第一,Dicsterra Algorith,链接基于带宽和延迟选择路线的国家路线选择协议。
TCP/IP协议是互联网最根本协议的基石,即互联网,由网络一级的IP协议和传输一级的TCP协议组成。TCP负责识别传输错误。如果发生故障,将发出信号,要求重新发送,直至所有数据安全准确地传送到目的地。每个互联网连接都有IP地址 。
IP层从下层接收数据包(网络界面层,如Tainet设备驱动程序),并将其发送到更高层--TCP或UDP层;而IP层将从更高层--TCP或UDP层接收的数据包传送到较低层。不可靠的由于IP不检查软件包是连续发送还是删除,所以IP数据包包括发送软件包的主机的地址(源地址)和接收软件包的主机的地址(终端地址)。
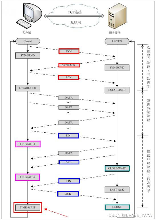
《传送控制议定书》是一项以联系为导向的通信议定书。握手被三次用来确定连接。对话结束后, 连接将被断开 。TCP只能用于端对端通信,因为它是连接的。TCP提供可靠的数据传输服务。使用“以转发方式确认”的方法确保传输的可靠性。TCP还采用“缓冲窗口”交通管理战略。所谓的窗口基本上是接收能力。限制发件人的发送速度。


注:Seq表示“公平”序列号;cack表示“确认”确认号;SYN表示“同步”要求同步符号;ACK表示“确认”确认符号;FIN表示“最终”终端符号。
TCP 连接建立程序: 最初, Clitend 发送连接请求, 然后这是第一次 。服务器在接受连接后响应了 ACK 报告 。除了为此划拨资源之外。Clitend 还在收到后向服务器报告了 ACK 信息 。并分配资源,结果形成了TCP连接。
联合民主党用户数据报告程序是一个非连接通信程序,UDP数据包括目的地和源港口信息,广播是可能的,因为通信不需要连接。
TCP和联合民主党的席位相同。但是,它没有涉及数据包的顺序、错误或重新发布。因此,使用虚拟电路的以连接为导向的服务不使用UDP。联合民主党主要用于搜索和回答服务。例如NFS。它不等同于FTP或Telnet。这些服务只需发送少量数据即可。
每个 UDP 提交文件分为两部分: UDP 页眉和 UDP 数据区域。 页头由四个16位(2 字节)字段组成,显示信件的来源、目的、长度和核实值。 UDP 头条分为四个域,每个域长两个字,以下分隔的DP 提交文件分为两个部分: UDP 页眉和 UDP 数据区域。头条由四个16位(2 字节)字段组成,显示信件的来源、目的、长度和核实值。 UDP 头条分为四个域,每个域长两个字,具体如下:
TFTP(简单文件传输协议)、SNMP(简单网络管理协议)、DNS(域名解决协议)、NFS和BOOTP是使用UDP协议的所有协议。
TCP和UDP之间的区别在于,TCP是一种连接的、可靠的字节服务,而UDP则是一种不连接的、不可靠的数据报告服务。
DNS 协议: IP 地址翻译的全域名地址 。
《NAT协议》:《NAT协议》是一种技术,将在当地网络中使用,将私人IP地址转换为公共IP地址,同时连接互联网。
DHCP协议是局域网协议。
超文本传输协议(HTTP)协议
概述了计算机网络的基本原理。
本文由 在线网速测试 整理编辑,转载请注明出处。