导入到 Websocekt
- WebSocket是一个协议,允许通过独立的 TCP 连接进行持续通信。
- WebSocket为客户与服务器之间的数据交换提供便利,并使服务供应商能够主动向客户提供数据。
- WebSocket API 只需要浏览器和服务器之间握手就可以建立持续连接和双重数据流 。
需要安装第三方包:
cmd中:go get -u -v github.com/gorilla/websocket
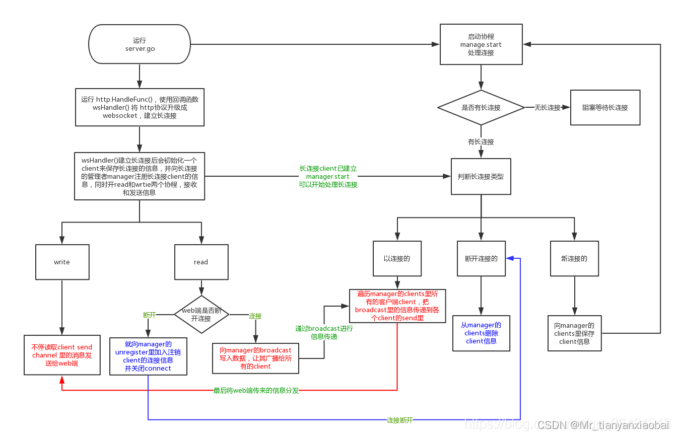
Websocket聊天室数据结构研究
- 需要一名客户管理员,负责保存所有信息。
- 客户管理者在我们软件中被定义为这种结构。
- 使用这种阴蒂地图结构, 保存所有连接信息 。
- 通过这个野播频道,交叉客户将信息从网络端端传送给所有客户。
- 第二,每一个成功形成漫长连接的阴蒂 都会开始读和转。
- 输入在 Web end 上读取 meaasge 的程序,请将讯息转发给波拉德斯特尔让经理在主题中走出去, 通过野播频道发送信息。向某些客户分发分流符
- 作者协调发送频道向网络端发送信息。

data.go
connection.go
hub.go
server.go
local.html
运行与测试
- 执行命令,然后在 cmd 下执行命令 。
- 双击html页面

本文由 在线网速测试 整理编辑,转载请注明出处,原文链接:https://www.wangsu123.cn/news/23684.html。