最后更新:2022-05-25 18:26:45 手机定位技术交流文章
TCP是一个以连通性为导向的通信协议,由三个握手连接,通过断开连接缔结,TCP仅用于端对端通信,因为它连接,不支持电台或多台广播。
TCP提供可靠的数据流服务,采用“积极确认并重发”的方法实现传输可靠性。
TCP还采用“缓冲窗口”流动控制方法,表明接收传输层通信协议的能力,限制发送者交付的速度。
1. 在数据传输之前,必须根据连接类型确定连接。
双倍双向传输
三元流并不限制数据的数量,在报告字段或分节中填入数据,或确保有条不紊地收到数据。
四. 一贯的传输和可用性,再传送机制降低了包件的可靠性。
5.拥塞控制
基于 TCP 的协议包括 http 协议、 ftp( 文件传输协议)、 Telnet( 远程登录协议)、 Smtp( 简单的右键传输协议)、 Pop3( 接收文件) 等。
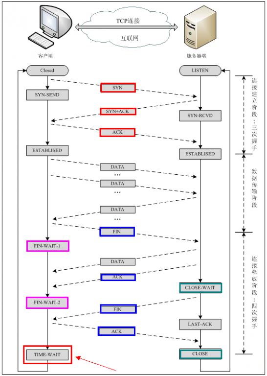
TCP 3次握手:
[外国连锁照片传送失败;源站可能有一个隐形链机制;照片应当保存,以便直接上传(img-7awAbOa1-1653363996363)(E:05 - 基本学习文件01 - 专业C#基本知识图像2022005153506794)。 [Png, png, png, peng, peng, peng, peng, peng, peng, peng, peng, peng, peng, peng, peng, peng, peng, peng, peng, peng, peng, peng, peng, peng, peng, peng, peng, peng, peng, peng, peng, peng, peng, peng, peng, peng, peng, peng, peng, peng, peng, peng, peng, peng, peng, peng, peng, peng, peng, peng, peng, peng, peng, peng, peng, peng, peng, peng, peng, peng, peng, peng, peng, peng, peng, peng, peng, peng, peng, peng, peng.
ISN是每4米加量32位数的对数。 选择序列号的目的是避免在网络中被拖延的团体在稍后阶段被传达,导致连接的一方解释不正确。
4次挥手
首先,Clit告知服务器没有传输数据,服务器得到确认数据仍可能发送到Clit。 在第二轮中,服务器关闭数据流向客户,客户确认收到数据。
为了再次传送可能丢失的ACK信号,使用了2MSL时间-WAIT(报告期最长期限)。
1.解析IP地址
如果被击中,检索浏览器缓存
无法启动 Evolution 的邮件组件 。
确定配置在此工作站上的 DNS 服务器 。
将根 DNS 服务器定位在高级 DNS 服务器上 - 顶级 DNS 服务器 。
2.网络请求
TCP 3 握手( 与 https 的 TLS )
? 浏览器从 http 构建请求,并将 HTTP 请求发送到应用程序服务器。
当服务器已处理请求时, 将 http- response 消息发送到浏览器 。
浏览器接收、解释并提供 http 响应信息。
* 请求 tcp 恢复连接关闭
TCP/IP通讯议定书/tkl/TCP/IP通讯
它是因特网最基本协议、因特网和因特网的基础。包括网络层的IP议定书和传输层的TCP议定书。TCP负责查明一般传输故障。如果有问题,请发送信号。要求重新传输,一旦所有数据安全、准确地送达目的地。另一方面,IP为每个连接互联网的设备指定一个独特的地址。
采用4层的层级结构 :应用层 ->传输层 ->网络层->网络接口层
| 文件传输 ftp 电子邮件传输协议 smtp 网络远程访问协议 Telnet 超文本传输协议 http 是应用层的例子 。 |
|---|
| * 应用通信服务 传输控制协议 TCP 用户数据报告协议 UDP,这一级别负责传输数据并评估数据是否已经交付和收到。 |
| 通过互联网协议IP等网络层向目的地主机传送的数据信封。 |
| * 网络接口层(主机-网络一级)接收和传输实施伙伴数据 |
P.S.:基本协议积累、积极的学习更新!
本文由 在线网速测试 整理编辑,转载请注明出处。