最后更新:2022-07-23 09:50:16 手机定位技术交流文章
云南省人民政府
第39号云西[2022]
关于云南人民政府的实施情况
衡量发展计划(2021-2035)的实施
各州、市人民政府,省直各委、办、厅、局:
为落实国务院计量发展计划(2021-2035),进一步巩固计量基础,全面提高计量创新、服务效率和管理水平的能力,促进云南的优质跨部门发展,结合省的实际,提出以下建议:
一、总体要求
以习近平新时代中国特色社会主义思想为指导,全面贯彻党的十九大和十九届历次全会精神,深入研究云南话语的精神,立足新发展阶段,完整、准确、全面贯彻新发展理念,服务和整合新的发展模式,促进省工业的关键测量技术创新,为了改进和完善定量转移跟踪源系统的主要线,为了建立一种现代先进的测量系统,领导创新突破和改革,需求拉动和供应增加,政府协调,市场驱动,合作整合和开放分享是原则。到2025年,初步建立现代先进的测量系统,衡量在某些领域科学和技术创新的实力和影响,使国家取得进步;衡量促进经济和社会发展,日益强调建设现代经济体系的地位和作用,合作进一步完善了测量工作系统机制.到2035年,大大提高技术创新能力的测量,工业测量的关键技术正在逐步突破,先进的测量系统已完全建成,综合实力是该国最高水平之一,为满足云南省的需要,建立了现代测量技术系统和治理系统。
加强测量基本研究以推动服务创新发展
(一)强化计量基础和前沿技术研究。注重绿色能源 、 绿色铝 、 绿色硅等优质产业集群发展,促进测量的基本理论研究和先进技术探索,研究内容纳入各级政府科学及技术方案支助的范围。积极参与量度测量计划,促进人工智能、生物技术、新材料、新技术、先进制造和新一代信息技术的精密测量技术研究,测量不确定性 、 测量程序和效率的研究.

促进测量数字化转变的研究。 积极促进测量的数字化转变,促进应用国际数字单位系统,与云南地区优势相结合,实现了国际认可的数字校正证书。进行跨行业、跨学科、跨部门测量数据集成、共享和应用研究,云南特色产业测量数据中心的建设,加强测量数据的可追溯性 、 可靠性和安全性研究.在绿色能源、绿色制造、绿色食品和生物医学领域,开展了若干测量数据建设和应用基础的研究。规范计量数据使用,促进安全有序的测量数据流动.
(三)加强对定量传输可追溯的新技术的研究。结合云南绿色能源 、 色金属 、 绿色铝硅等工业复杂环境 、 实时工作环境及极端环境的测量需求,研究一种新型量转移跟踪源的技术和方法,解决准确测量问题。建立了一个平整值跟踪源系统.积极参与数码模拟测量、工业材料互连、跨尺度测量、复杂系统集成测量等关键技术研究。参与国家标准材料的全面生命周期、系统研究和评价,为新模型的制备、确定、保存、追踪及定量转让。促进测量标准和标准材料智能及网络技术的研究和应用。

(四)聚焦关键共性计量技术研究。 对数码模拟测量、工作环境监测、碳排放在线监测等基本的共同测量技术进行研究。提升在线校正 、 源验证 、 动态测量和远程智能测量校正技术能力.促进高精度、集成、缩小和智能新感知技术的研究,服务测量测试设备核心关键部件及技术升级.加强工业测量和测试中心的建设,提高测量新技术和新方法的能力,以便向工业转移服务。
(五)建立良好的测量和技术创新环境。加强综合和面向工业的研究机构的领导作用,建立一套高层次的测量测试实验室和测量科学和技术基础。充分利用企业、研究机构、大学等资源.加强生产科学和工程测量技术合作,基于科技成果转化的各个中心和基础,建立一种相互关联的测量、质量、标准、知识产权等制度。促进测量技术的转变和应用.
加强测量的应用,促进关键领域的发展
(六)先进的制造和服务质量提高。建立绿色铝硅、彩色金属和铁路运输的测量标准,以延长和更换强链。重点解决无法测量和不能正确测量的问题,为工业发展提供所有跟踪链、所有链链、所有生命周期及有远见的测量测试服务。建造工业测量中心及测量测试联合会,建立公共服务单站测量平台,为工业发展的所有要素提供测量服务。积极参与国家工业强基测量支助计划,测量能力以提高基本部件(元件)、基本材料和基本过程的服务性能。建立云南省工业测量数据库,加强工业制造部门测量、核查、校正、测试和测试数据的收集、管理和应用。

(七)为精密制造和高级仪器的发展提供服务。 加强高档设备和核心设备先进测量仪器及组件的研究与开发。提高仪器周围设备的质量,加强测量在仪器设备的研发、设计、测试、生产和使用中的基本保障作用,促进量子芯片、IoT、 blockchain、人工智能等新技术在测量仪器设备中的应用,加快发展和制造智能制造、环境监测、生物医学等测量标准和专门测量仪器。扩大高档仪器设备评价测量领域和范围,促进关键测量测试设备的国内化,促进家庭测量测试设备的普及.
(vii)增加航空、空间和高原湖泊的测量服务能力。建立完善航空、航天、水领域计量保证与监督体系,促进测量仪器的数字化和系统发展,建立了生命周期的测量评价系统。补充键和特性参数测量测试能力短板,提高设备的质量控制水平.改善立体观测、生态预警、气候变化、生物多样性监测等领域的测量和保障系统。
(九)服务智能制造和人工智能的发展。积极 响应 将 测量 纳入 数字 世界 和 数字化 测量 的 双重 挑战,探索测量服务的数字转型及其在智能制造、人工智能和机器学习中的新应用。促进量子芯片、IoT、 blockchain、人工智能等新技术在测量仪器设备中的应用,促进测量仪器设备的智能 、 网络化和集成.加快测量数据的智能采集、分析和应用,推进测量设备的自动化和数字化,建立智能测量实验室和智能测量管理系统,实现数字化赋能。
10)服务数字云南建设。围绕数字云南建设的需求,促进基于UTC的分布式可靠时间同步技术建设数字测量设施。对测量标准和测量仪器的数字化和智能化进行了研究。加强绿色能源和绿色制造中关键参数测量技术的研究,加强了高性能仪器核心设计、核心装置、核心控制、核心算法和核心可追踪技术的研究。依托大型国有企业,深化工业数字转型的探索,促进测量业的公众支持能力,指导行业数据收集、共享和应用,加强数据、业务、技术和基础设施的整合,在产业一级的大型数据中心。
11. 服务 碳 峰值 碳 和 实现 目标 。研究建立了云南省二氧化碳的标准保证系统。研究和应用高地环境下碳排放的关键测量试验技术,建造碳测量标准设备,为了满足监测温室气体排放量测定的可追踪性的需求,对温室气体排放的测量、报告和核查支持。实施碳排放量测定审查制度,加强关键排放单位的碳测量要求。建设公共机构低碳测量试点。不断促进关键能源单位能源消耗的在线监测平台的建设和应用。改善和完善资源环境测量系统,加快建设能源、水资源及环境测量中心,促进能源消耗 、 水资源和环境监测系统建设.积极参与国家能源资源测量服务示范项目建设,培育主要能源和环境测量服务市场.

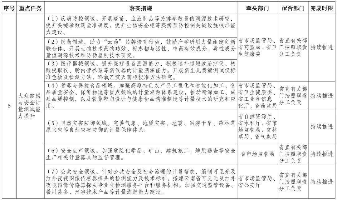
(十二)服务大众健康与安全。 加快建立疾病预防、生物医学、退休、医疗设备、穿戴设备、营养及健康食品的测量服务系统。完善了天气、地质、地震、洪水、干旱、森林草原火灾等自然灾害保护的测量和保障系统。加强与危险化学品、采矿、建筑、地质勘探等有关的安全测量设备的监督管理。在交通安全、社会稳定和安全领域加强测量服务系统建设,促进建设交通管制设备、警察设备、刑事技术产品等测量测试基础设施。为测量体育设施和设备提供技术研究和测试服务;促进高地体育产业的发展.

13. 为 服务 建造 运输 基础 设施 。 主要项目、重要设备和重要的业务线测量需要,包括省的综合运输网、城市运输系统、能源资源安全系统、水资源分配网、新基础设施等。加强工程测量和特殊设备测量及可追踪服务能力建设,提高计量服务效能。研究综合交通检测及监测设备测量及测试技术;服务智慧交通建设。加强海关港口的测量和保障能力,提高物流效率和安全环保标准。加强汽车电池及充电设备等测量测试技术研究。
加强测量能力建设,支持中国的发展
(十四)稳步构建新型量值传递溯源体系。以国际国内网络和量化前沿技术为重点,继续加强新型量转移跟踪源系统建设。加强定量转让制度的法律和基本保障,科学规划标准建设,在应用领域填满量子转移空白,确保系统完整性和有效运行.提高技术能力,优化量值溯源网络,提升量值溯源效能。鼓励和促进社会资源参与市场化和竞争性定量可追溯技术服务。
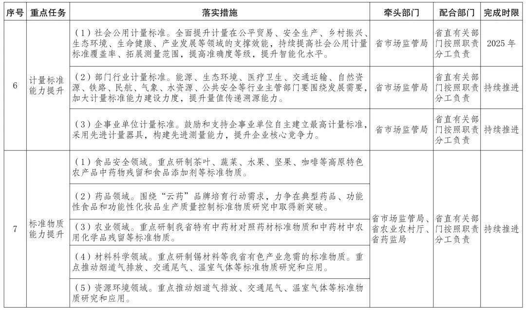
15. 加快 建立 测量 标准 。针对省高质量跨部门发展的需求,制定社会和公共测量标准、部门行业测量标准、企业和机构测量标准,层次确定、连结清晰的标准基础设施网络,建设云南特色产业群、重点产业群和重点产业群,迫切需要测定标准,加快技术改革和提高各级各种测量标准,促进了嵌入式、芯片级、微型化测量标准在实时在线测量和制造过程优化控制中的应用。

(六)加快标准物质的开发和应用。 鼓励主要产业、大学、技术机构和研究机构增加对标准材料的研发投资,加强在生物医学、食品安全和环境监测等关键领域进行标准物质研究和发展的技术指导和政策支助,云南有利产业、高地特色农业、中国药材和反药材等关键领域的需求,研制一批标准物质,培养一套标准材料研究小组,建立一套标准质量核查实验室.加强关键的凝聚力技术研究,提高标准材料水平和不确定性水平,提高调节标准物质的能力。

(七)加强测量技术机构建设。 加强统筹协调,深化测量技术机构的改革与创新发展,加快建设云南质量技术监督综合技术检验测试基地。充分利用各州、市人民政府和工业主管部门的积极性,加强公用事业、基础建设和公用事业测量基础设施建设,建立若干工业测量测试中心和关键实验室,培养一批专业化、社会化和网络化的服务机构,为省的科技创新、产品竞争力以及经济和社会发展提供强大的测量和测试服务。

加强测量人才库的建设。 设立云南省测量专家图书馆,支持东南亚国家技术人员的多层次测量交流合作。基于主要的测量科学研究课题和关键项目建设,进行专业技术人才提升行动的测量,为培养若干测量技术人才,引进国内外的一批优秀人才,保留一批年轻的科技人才.落实计量专业职业技能等级认定、注册计量师职业资格管理、注册计量师职业资格与工程教育专业认证、职称、职业技能等级、职业教育学分银行衔接等制度。应鼓励测量技术机构建立研究主任、计量主任和工程师等职员制度。
19.加强企业测量系统建设。强化企业主体责任,发挥产业链领先企业和专业测量技术服务机构的领导作用,实施中小企业测量伙伴计划,提高中小企业的定量管理能力。指导企业建立健全的测量管理系统和保障系统;鼓励企业通过测量管理系统认证.实施企业自报能力测量系统,鼓励工业企业努力示范测量杆.按照有关福利政策的规定鼓励企业增加数量投入,对新购企业测量仪器,按照国家有关规定,允许一次输入当前费用,在计算应纳税收入的金额时扣除.鼓励社会各方加强企业测量发展资金的投入和支持。
(三)将区域测量纳入协调发展。积极将长江经济区、长江上游四省和泛珠三角区域纳入协调测量与发展体系,深化协同发展,促进测量基础设施的共享、测量标准的制定、测量结果的相互承认和测量行政许可的互操作性。加强区域测量数据的协同应用,全国区域测量数据合作应用中心位于云南。加强区域合作,开展区域测量技术创新、技术合作、测量匹配、能力验证、技术培训等活动。增加测量技术指导和援助,促进区域测量和协调发展。
促进综合优质基础设施的发展。元素资源,例如有机融合测量、标准、检验和测试、认证和认证,为所有链路、所有方向和所有过程提供优质基础设施“一站”综合服务,支撑高质量发展。探讨和促进测量数据结果的标准化,通过准确测量,促进标准数据和方法的科学验证;通过标准,促进了测量值的应用.全面标准化检验、测试、认证和认证现场测量可追溯性要求。加强各个部门、关键实验室、科学机构等测量技术规范和标准的分析、应用和分享。加强优质基础设施协作服务,测量-标准-测试-认证-认证技术解决方案的整个链在关键领域形成。
(二) 促进 国际 测量 合作 交流 。开展与“一带一路”共建国家、《区域全面经济伙伴关系协定》(RCEP)国家、南亚东南亚国家的计量交流合作,利用老挝中区的衡量发展合作机制,参与国家间的测量援助和知识传播。参加有关国际测量相互承认活动,支持设立一个国际法测量组织(法测量组织)证书指定实验室。
加强测量监督和提高测量监督效率
改善测量和监督制度。提高依法测量的行政水平和现代化治理能力,该组织负责结合、规范和修改有关省经济和社会发展和人民自利的当地计量监督制度。严格实施国家强制管理计量仪器目录和专业计量仪器目录。提高云南测量技术标准体系的完善,设立云南省测量技术委员会,建立测量技术标准与测量标准建设的协调机制,对测量技术标准进行修订、实施和评价。
(二十四)强化计量监管制度建设。保持一般监管和关键治理的结合,建立监测和监督部门的协调机制,创新计量监管制度。促进从管道仪器转向管道数据、管道行为和管道结果的监管重点转移,探讨一种结合智能测量仪器的实时监测、失资格置换和检验和采矿监督的新监督系统。提高测量比的工作机制和管理模式,培育一批承担省级计量比对的主导实验室。国家测量使用监督和检查的法定单位。落实市场实体风险管理和控制的职责,加强测量风险预防意识,快速高效地处理测量紧急情况.
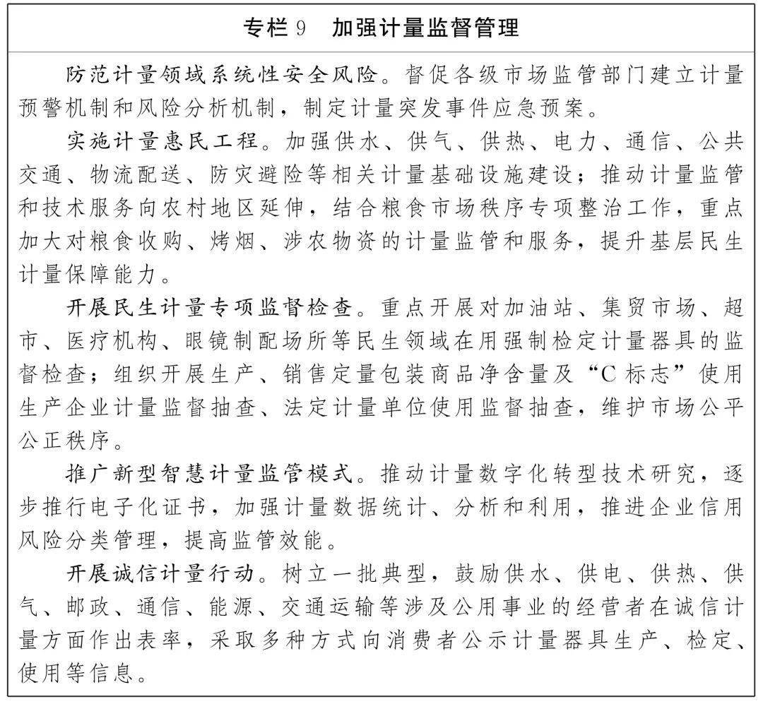
(二十五)强化民生计量监督管理。实施计量惠民工程,加强供水、供电、供气和其他有关测量基础设施,提升保障能力。用于精密医疗 、 穿戴设备 、 运动健身 、 退休等.为了改进相应的测量保证制度,强化了高质量的生活测量基础.在食品安全、贸易定居、医疗卫生、生态环境等领域,测量和管制要求;加强强制检验测量仪器的能力建设。继续对人民生活计量进行特别监督和检查。关于实施农村振兴战略,促进测量技术服务扩展到“三个农民”领域,不断提高农村测量技术创新和服务提供质量,不断减少公共服务在测量领域区域和城市差距,助力共同富裕。
26)创新智能测量监管模式。运用区块链、大数据、云计算、物联网等新技术,探讨远程管制、移动管制、预警和预防控制等新的监管模式;建立智能测量监管平台和数据库。鼓励测量技术机构建立智能测量管理系统,探索测量端设备,直接收集链上的数据,确保来自源头的测量数据的真实性.推广智慧计量理念,支持行业测量云建设,促进企业进行测量检测设备的智能升级,加强质量控制和情报管理,服务数字化车间和智能工厂建设.
(二十七)推进诚信计量分类监管。促进经营者自愿、由政府部门支持和社区监督相结合的诚信度量合作管理。进行完整性深入测量,指导经营者参与诚信测量活动的示范.加强测量数据收集的共享,加强信息公开,建立市场主体测量信用记录,促进信用分类监督的测量, 实施“双随机,一开放”监督.
28) 加强 建立 一 种 衡量 执法 制度 。加强测量执法队建设,提高执法设备的测量水平,建立和加强快速反应机制和执法联系机制,以便查明和衡量重大非法案件,加强执法协作,提升计量执法效果。加强执行诸如制造、销售和使用伪造测量仪器等非法行为,严格打击伪造测量数据、伪造测量证明书和报告,报告非法行为的测量单位和个人,按照国家和省政府有关规定,给予奖励。
促进测量服务市场健康发展。充分发挥市场在资源分配方面的决定性作用,参与各种社会机构的法律测量工作,建立一个开放和多元的法律制度来衡量模式。培育高技术服务行业,如测量校正、测量测试、工业测量、培育和扩大专业化测量技术服务市场,不断满足市场个性化和多样化的需求.加强研究机构、高等教育机构和第三方检验和测试机构使用仪器设备的测量可追溯性要求,确保科学研究结果的有效性和测试结果的可靠性。

六、保障措施
加强组织领导。坚持党的整体领导在测量工作方面,党的领导在实现这些思想的整个过程中是内在的。各级 政府 应 十分 重视 工作 的 测量,实施量化发展与国家经济和社会发展规划之间的有效联系,按照任务预测、项目清单和清单规格的要求,坚持执行意见的任务.有关部门、行业和企业应当结合各自的实践,制定有效的措施,确保执行各项建议的任务。
(三十一)加强政策支持。各级政府应支持公共服务测量技术机构,将公益性计量工作所需经费纳入本级预算。加强国家战略资源,例如测量基础设施和测量标准、标准材料和测量数据的能力建设,确保与工业发展、保障和改善人民生活有关的定量可追溯和监管制度的有效运作。发展改革、科技、人力资源社会保障等部门要会同市场监管部门制定相应的投资、科技和人才保障支持政策,加大对测量技术研究、创新平台建设、结果转换应用的支持力度。积极引导企业加强技术创新,引导社会基金以有序的方式参与测量技术、设备研发和应用服务。
(362)加强文化建设。创新和进行科学及技术数量文化建设和宣传,开展文化活动,例如世界测量日,促进测量文化研究及发展测量文化产业,开发计量科普资源,依托市场监管科普基地大力传播计量文化、弘扬“度万物、量天地、衡公平”的计量文化魅力。积极开展先进测量类型的培育和推广,为促进测量和工艺的新时代,提高测量工人群众的荣誉 、 责任和使命感.
(三三十)加强协调和协调。充分发挥测量工作部联合会议系统的作用,建立上下联系、跨部门合作、跨系统、跨部门连贯工作机制,推进军地协同,形成工作合力。充分认识到学术协会、研究机构、大学和其他单位的优点和作用,集结各方的资源和力量,共同促进现代先进的测量系统建设.
(三十四)狠抓工作落实。各级政府、有关部门、技术机构、工业界和企业应建立工作机制,执行意见,省级市场监督委员会将加强与有关部门的监督和后续行动,通过第三方评价等进行中期评价和总结评价意见的执行情况,总结典型经验实践的一般化,及时研究解决工作进度中的问题,及时就重要事项向各省人民政府提出报告。
附件:
1.省测量发展的主要指标
2.重点任务清单
云南省人民政府
2022年7月14日
(此件公开发布)
附件1
该省衡量发展的关键指标

附件2
重点任务清单







资料来源:云南人民政府网站
编辑:母鑫沦
本文由 在线网速测试 整理编辑,转载请注明出处。